欢迎大家收听「开挂」~自AlphaGo到ChatGPT,AI技术开始具备了通用人类意图理解和思维链的能力,在兴奋之余,我们也开始思考机器智能是否可能超越人类智能,AI会不会带来负面的效果,我们是不是要为AI踩刹车?
本期内容来自复旦管院出品「问学」系列,我们邀请到复旦管院信息管理与商业智能系张成洪教授,张老师将与大家分享AI算法的“治”与“理”。
【对话嘉宾】张成洪老师
【你将会听到】
01:28 机器已经超越人类?

04:41 AI的近忧
06:47 AI算法治理的定义
07:30 打开“黑匣子”,AI算法治理的难点
08:26 AI算法治理的三个层次
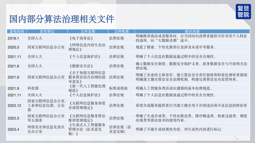
09:41 AI算法治理的政策法规

10:29 为什么算法需要合规性审计?算法公开程度 VS 算法知识产权保护
12:12 AI算法合规性审计的困难在哪里?

13:26 AI算法合规性审计的测试方法
14:33 AI算法合规性审计的评价指标案例:公平性问题的识别


16:02 AI算法合规性审计的评价指标案例:信息茧房
17:33 造成算法歧视的原因是什么?
19:17 可解释性:设计算法模型可解释

全局可解释 ↓

局部可解释 ↓

输入-输出映射的解释 ↓

全链路的解释 ↓

22:59 隐私性保护:联邦学习
25:05 安全性和鲁棒性:实现模型稳定

【你还可以在这里找到我们】
小红书:复旦大学管理学院
哔哩哔哩:复旦大学管理学院
微信公众号:复旦管院
【欢迎入群】
加听友群:Fiona_sunr
音频剪辑:Eskild
【你将了解到更多】
扫描海报二维码,了解复旦管院最新“问学”系列


