本期节目的主题关于电影,两位主播聊了聊自己对于电影的喜好,并且我们在节目里新开了一个“小调查”的栏目。
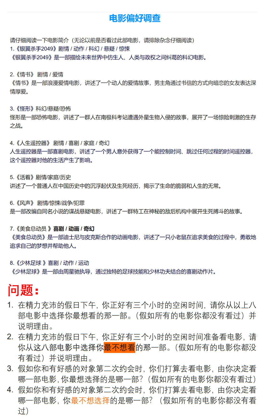
本期节目我们做了一个有意思的小调查,对九位男生和九位女生进行了关于观影偏好的非随机调查。这18位出生于1995年至2000年的年轻人回答了图一中的问题,从《银翼杀手2049》、《情书》、《怪形》、《人生遥控器》、《活着》、《风声》、《美食总动员》、《少林足球 》这八部电影中选出了自己在休闲时和与有好感对象约会时最想看和最不想看的电影。令人惊奇的是,在18位青年人中仅有5位自己休闲时与约会时的观影偏好一致,而其余13位的偏好都有改变。播客《洗碗时间到》中讨论了此次调研的详细结果和大家选择的理由。
这是我们的问卷链接,也欢迎感兴趣的听友填写。电影偏好调查 (wjx.cn)





非常感谢参与问卷的评委老师对于此次电影评选的鼎力相助,感谢大家真诚并且极富有建设力的评论,谢谢大家。
本期你将听到:
0:43为什么喜欢电影、对于电影的痴迷程度。
7:06去电影院和在自己家看电影的区别。
13:17恐怖片为啥没请最著名的帅哥美女出演?
15:23我们喜欢的电影类型和导演。
16:59小时候电视上播放过的电影。
21:59 大学英语课阅读外文小说的故事。
25:47白日梦类型的电影。
26:44如果时间倒流回到高中你想做什么?
33:30为什么小时候的影视剧总是喜剧收场?
34:51对于短视频讲解电影的看法。
39:38 问卷内容:从《银翼杀手2049》、《情书》、《怪形》、《人生遥控器》、《活着》、《风声》、《美食总动员》、《少林足球 》这八部电影中选出了自己在休闲时和与有好感对象约会时最想看和最不想看的电影。
44:20五头鲨和爸妈说的肯德基的鸡是一种基因突变吗?
50:34欢迎大家来到第一届洗碗杯电影节,我们将会从八部电影中选出约会时最受欢迎的电影和休闲时最受欢迎的电影。
1:10:44约会时侯到底适不适合看电影?
1:12:24啊?约会电影是为了拉手?
1:12:36约会适合自助餐吃烤肉。
1:13:11周末就是赎回自己灵魂的时刻。
本期提到的电影创作者:
史蒂芬金、约翰卡朋特、雷德利斯科特,昆汀·塔伦蒂诺、大卫芬奇、克里斯托弗·诺兰、伍迪艾伦、黄百鸣、林正英、周星驰、李连杰、今敏
本期提到的影视作品:
异形契约、怪形、京城81号、流浪地球、战狼、阿甘正传、李焕英、送你一朵小红花、阿甘正传、
卧虎藏龙、我不是药神、天魔回魂、战栗黑洞 、
异形一、普罗米修斯、异形契约,天国王朝、黑鹰坠落、社交网络、搏击俱乐部、木乃伊、
极度深寒、异形魔怪,鲨卷风,夺命三头鲨、夺命五头鲨、夺命六头鲨、花田喜事、僵尸叔叔、
少林寺、李小龙传奇、黄飞鸿、甄嬛传、天魔回魂、小丑回魂、仿生人会梦见电子羊吗、银翼杀手、
银翼杀手2049、冒牌天神、《爱在》三部曲 、蓝白红三部曲、锻刀大赛、荒野求生、恐怖游轮、异形普罗米修斯、功夫、 少林足球、闪灵、情书、怪形、人生遥控器、活着、风声、美食总动员。
本期提到的影视爱好者:影志(豆瓣)、凉风Kaze(bilibili)
欢迎在可以在小宇宙、网易云音乐、喜马拉雅订阅洗碗时间到。我们的邮箱是xiwanshijiandao@126.com
