
去年差点放弃春季的伊犁河谷。
可能因为之前的杏花旅行团有些令我失望。连续两年的花期摆动很大,总是追不准扑个空。去年发狠说这次我就不早去,宁可晚到错过也不早到空等。结果是令我惊喜到爱不释手,感谢去年同行的小伙伴们,没有你们我可能不会catch到春季伊犁那个更有趣的亮点,产崽。
说产崽之前先聊一下伊犁杏花。别再去吐尔根景区,真是一场人身侮辱。在糟糕审美之外,吐尔根的杏树确实因多年病虫害无力自保,一半身死一半孱弱得开不出花。
幸好,库尔德宁和新源的杏树还在,且开得奔放热烈。大部分长在野外山沟里,没有景区无能的乱操作,自然而然,想开就开,姿态古怪,位置难搞。于是需要走一些难走的路,但黝黑健美的杏树下只有我们自己的感觉值了。
锦上添花的是,作为伊犁河谷年降水量最大的区域,库尔德宁景区的东沟森林在游客未至的4月春雨中迅速转为青绿,清新寂静得令我对它重拾好感。这是一年之中东沟唯一令我挂念的宝贵时段。
所以春季伊犁追花不如直接放到4月中下旬,比早年的传统时段推迟大半个月。请相信,一手的教训比二手的经验更有价值。
来说说春季产崽。从阿尔泰山到伊犁天山,牛羊马群们在上一年的春秋牧场上育种,冬牧场中孕育,第二年春天再次回到春秋牧场上如期产崽,这是游牧生计千年不变的生命循环。
2024年的春天,在伊犁河谷更加隐秘广阔的春秋牧场上,我被跟着妈妈一起跑的小羊羔,小牛娃,小马驹们当场融化。每只小崽的旁边总站着一位老母亲,领队在路边捡到一只无主小羊羔,抱着它奔向山头的羊群中,一只母羊瞬间咩叫着出现,领队会意地放下小羊羔离去,母羊长久地目送他走远。如同一场人间温情剧,令车上的我目瞪口痴。
在平坦无边的春秋牧场上,我的另一个私人爱好是搬一把椅子坐下,静静远眺天山雪峰,远处是低头吃草的牛羊,缓缓转动的电力风车。如果没人催我走,就这样坐上一整天。
托乎拉苏草原是去年春天的另一个惊喜。我们经历了一场近乎完美的牧场露营。
这里的草场在4月下旬也已完全转绿(跟库尔德宁相似),白色积雪还未完全消融,牛羊们已经进驻,气温舒适宜人,天气清朗友好,放牧人看到我们的帐篷纷纷过来问候。完美的草原日落后,月亮静静升起,星空可见,一夜无梦。清晨被牛羊们叫醒,一场精彩的日出霞光,一桌懒散悠闲的早餐。缓缓收拾干净离去,好像并没有来过。
春季的伊犁河谷不止杏花。牧场小崽们如一缕光,点亮我心中的醍醐。那份静悄悄的喜悦令我为它写下这段文字,to tell you in the season of Spring, nothing really matters except life itself.
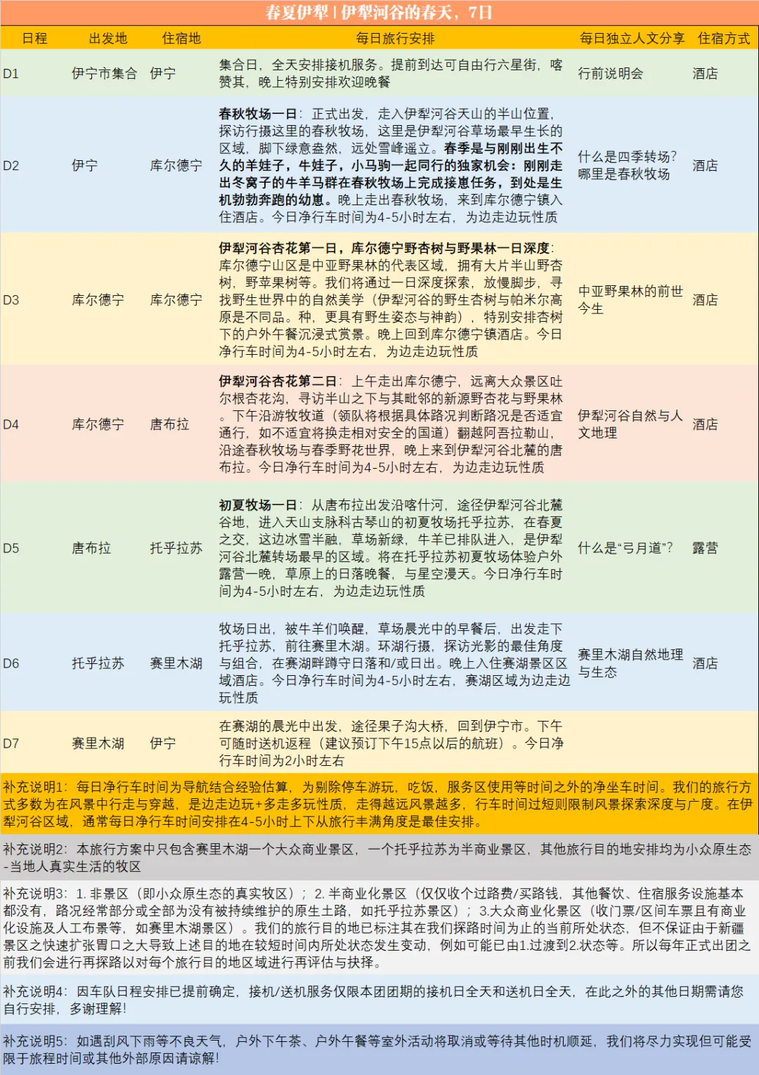
行程单方案
招募团期:4/19,4/29(五一)
价格与更多讨论请咨询公子刘(13810404675)

