2025年5月26日 星期一 Vol.50
本期主播:何慕Simon
- 端午佳节临近,出游计划可有安排?旅行护肤自然离不开,近期热度不减的「次抛精华」。小巧便携又卫生,让旅途肌肤时刻在线。此外,不少美妆品牌的新店也已开业,趁着假期闲暇,不妨前去打卡一探究竟。
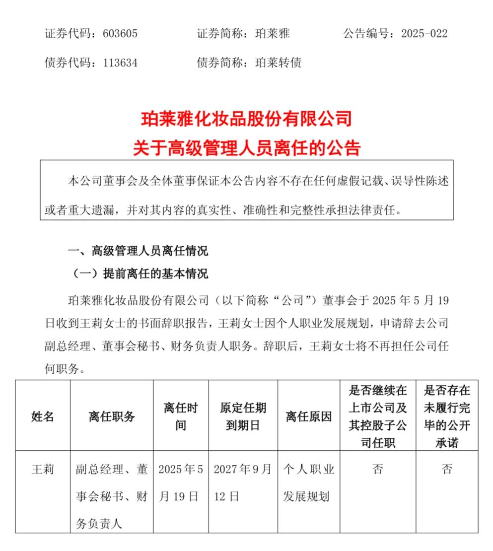
- 在美妆行业的江湖里,高管人事变动从来不是孤立事件,而是「企业战略调整」的晴雨表。5 月 19 日晚,珀莱雅发布公告,副总经理兼董事会秘书「王莉」离任,这一消息在行业内引发广泛关注。结合 2024 年全球美妆行业超 143 起高管变动案例,在节目的最后,我们来「深度拆解」换帅背后的行业逻辑。
- 2025年4月化妆品类零售额同比增长7.2%
- 微信成立电商产品部
- TikTok Shop 推出欧美多国联合年中大促
- 珀莱雅考虑通过海外并购布局婴童、香水等赛道
- 醉象放弃日本市场
- 百雀羚携手「调色师」打造主题概念店
- 闻献红房子与「隐廊空间」登陆深圳K11
- 逸仙电商一季度营收达8.34亿
- 联合利华计划斥资8000万英镑在英国建设香水生产基地
- 美图获得「阿里」投资
- 珀莱雅高管辞职
- 涂抹式PDRN赛道迎来新玩家,FULCYTO.amie高端细胞抗老新品重磅发布
(图片来源:FULCYTO.amie)
- UNISKIN优时颜藏海眼谋礼盒
(图片来源:UNISKIN优时颜)
美妆企业「换帅」背后的行业逻辑
换帅时机
中外美妆企业换帅往往集中在三大关键节点:
1、战略转型期:
当企业启动全球化布局、并购扩张或数字化改革时,需要匹配新战略的管理团队。
例如,珀莱雅在宣布巴黎分公司并购计划当天,董事会秘书、财务负责人王莉离职,市场猜测此举与跨境资本运作需求相关。
类似地,欧莱雅中国在 2024 年 2 月换帅「新任北亚总裁」 Vincent Boinay 推动 "科技美妆" 战略落地。
2、业绩承压期:
2024 年欧莱雅、雅诗兰黛等国际巨头在华业绩遭遇瓶颈,直接导致高管更替。
国内企业同样如此,上海家化 2024 年 5 月换帅,新任 CEO 林小海(原宝洁大中华区营销总裁)被寄予扭转营收下滑的厚望。
3、代际传承期:
家族企业面临权力交接时,往往伴随管理层洗牌。珀莱雅在 2024 年 9 月完成 "二代接班",侯军呈之子侯亚孟接任总经理后,半年内调整研发、财务等核心岗位。
而欧莱雅家族通过职业经理人制度,将管理权交给专业团队,避免了家族纷争对企业的冲击。
人才趋势
(从左至右:丁霞、胡宁波、马晓宇)
当前美妆行业最吃香的人才具有三大特征:
1、复合型能力:既懂技术又懂市场的 "两栖人才" 成为稀缺资源。
例如,丝芙兰新任大中华区总经理丁霞,兼具京东电商经验和耐克数字化管理背景。
国内企业同样青睐跨界人才,珀莱雅首席数字官胡宁波此前在快消和互联网领域积累了丰富经验。
2、国际化视野:全球化战略催生对跨文化管理人才的需求。
例如全球三大化妆品ODM代工企业之一的莹特丽集团,中国团队 99% 为本土人才,但管理层需具备欧洲研发经验与亚洲市场洞察的双重能力。
欧莱雅中国新任副首席执行官马晓宇,正是凭借对东西方市场的深刻理解获得晋升。
3、可持续发展专长:绿色制造和环保法规的强化,推动企业争夺 ESG 领域人才。
2025 年中国化妆品科学技术大会强调 "绿色美谷" 建设,具备绿色供应链管理经验的人才成为香饽饽。
联合利华近期招聘重点已转向可持续发展总监等新岗位。
接班人选择
(欧莱雅 CEO 安巩)
在接班人的选择上,中外企业呈现出了差异化路径:
1、就本土企业而言:家族传承 与 职业经理人并存
家族接班:比如珀莱雅、丸美等企业选择 "二代" 接棒,利用家族对品牌的情感联结稳定战略。侯亚孟接任后明确表示,将坚持 "国际化 + 科技化" 双轮驱动。
职业经理人:上海家化、逸仙电商等企业倾向引入外部专家。例如,逸仙电商首席科学官承静(原雅诗兰黛亚太研发副总裁)主导技术突破,上海家化林小海则通过组织架构改革激活团队。
2、国际巨头方面则不同:他们是以 职业经理人 主导
比如 欧莱雅、雅诗兰黛等企业通过内部培养或外部招聘选拔 CEO。
欧莱雅 CEO 安巩从基层销售员成长为全球领导者,其接班人选拔也将遵循 "能力优先" 原则。
这种模式确保企业战略的连续性,避免家族因素干扰。
高管变动从来不是简单的“换人游戏”,而是企业战略、资本意志与市场环境的共振结果。无论是家族传承还是职业经理人掌舵,
其核心逻辑在于:当家族成员能力匹配战略需求时,「优先内部传承」;反之则引入职业经理人,但会通过「股权或董事会」保留家族影响力。
未来,随着 ESG 与数字化成为行业刚需,“家族控股 + 专业化运营” 的「混合模式」可能进一步普及,而文化传统与「代际价值观差异」将继续塑造不同地区的接班路径。
—————————
所有往期内容,可搜索「美内速报」独立播客,也欢迎关注我们的「同名公众号」,查收本期速报的精华文字稿。
如果你所负责的品牌或企业有新鲜资讯、新品上线等动态,希望和「美内速报」合作,欢迎添加小助理vx:mznhr2022,与我们共创内容。
—————————
【本期主播】
何慕
美妆内行人 内容编辑 & 媒体运营
—————————
🎙️ 收听往期内容,可搜索「美妆内行人|美内速报」独立播客
🗣 欢迎与我们在评论区互动,提出你对速报的想法 & 建议
👉🏻 请添加美内管家vx进群: mznhr2022
🎁 微信公众号:美妆内行人 Beauty Insider
—————————
【BGM】
Human-Machine Interface_Martin klem
【Staff】
制作监制:Dante
内容编辑:何慕
视觉设计:蟹肉
