对于当今社会的我们而言,沟通简直就是每日要吃的"社交面包",无时无刻不在进行沟通。然而我们总是会遇到一些沟通不畅或不如意的情况,比如无法准确表达自己想法、无法说服别人理解我们、无法忍受对方长篇大论等。今天我们就想来聊聊【一致性沟通】,也借鉴了《美好生活方法论》的知识体系(澄清不是广告),来谈谈我们对沟通的理解、我们的沟通模式及变化影响、如何更好地一致性沟通。
关键词 #沟通 #一致性沟通 #非暴力沟通 #指责 #讨好 #打岔 #超理性 #信任 #情境 #边界感 #课题分离 #亲密关系 #家庭冲突 #误解 #同理心 #需求表达 #SmallTalk
01:36 近期生活分享:特特低能量状态(抱歉拖更啦) vs 白白疯狂的"一箭五雕"快乐旅程
06:21 为什么我们想聊这期话题?请先与我们一起作答2个真实发生的情景题
13:14 我们如何理解“一致性沟通”,顺便分享了本期借鉴方法论“沟通三要素、常见四模式”
17:23 特特和白白在各自亲密关系中,经历过指责、讨好、超理智等沟通不畅
27:03 回忆曾经某个志愿者项目,特特察觉到了自我指责背后新的感受和体悟
31:41 喜欢打岔的父亲让白白一整个情绪大奔溃!
34:27 如果重来一次,我们会如何调整沟通方式?
45:00 礼貌问一句:一致性沟通真的可以做到吗?请听白白跟母亲沟通的故事
55:04 到底怎么用“疑问句和反问句”才不惹人烦!
1:00:55 一些有效沟通技巧经验分享
【本期"特别提点"】
- 抱歉,因为特特前期状态不太好,这期拖更啦~也是希望我们在比较好的能量状态下录制节目,这样才能给大家带来好的内容哦~希望大家多多谅解(不要取关哈哈哈)!
- 本期开头分享的好友餐单更换、餐厅熊孩子的2个情景故事真实发生,如有雷同、纯属巧合,嘻嘻!
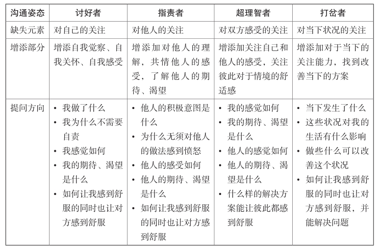
- 围绕指责、讨好、超理智和打岔四种不良沟通模式,可以运用书中提到的“增添理论”(大白话就是“缺啥补啥”)来逐步走向一致性沟通
- 本期提到的书影音:《美好生活方法论:改善亲密、家庭和人际关系的21堂萨提亚课》(本期方法论借鉴来源,真的不是广告!!!)、《允许你自己:遇见完整的自己》、《老爸老妈浪漫史》(白白备注:前两本真的不是鸡汤吗!)
- 本期提及往期节目:《Vol.12: 跟好朋友吵架,关系会渐行渐远还是反而越变越好?》、《Vol.24: 新年新气象,赶紧掏出100个计划表来迎接未来》、《Vol.25: 直视年龄焦虑,我担忧、我接纳、我存在》
【制作相关】
片头:Beach Bummer - No Vacation
片尾:讲话是闭嘴的时候 - 汪苏泷
主题及Rundown:特特
文案Shownotes:特特
剪辑后期:特特
封面编辑:白白
【收听互动】
📢欢迎在小宇宙App(优先推荐)、Apple Podcasts、QQ音乐、网易云音乐渠道收听节目。
📮如果你有想对主播说的或对播客的建议,请不要吝啬评论区留言哦,也欢迎通过官方邮箱tbzbpodcast@163.com联系我们。
💬特特小红书:rockwallhu;白白小红书:114152608。
❤️欢迎并感谢大家在爱发电平台为我们的创作发电打赏:afdian.com
这是一档做给我们自己听的节目,也期待不经意被你发现,让你感到愉悦同时也能引发一些思考。我们鼓励坦诚勇敢地表达、倾听理解不同观点,也非常希望你能一起参与讨论。
我们下期再见~

