单口的夏天又来咯,搞笑202
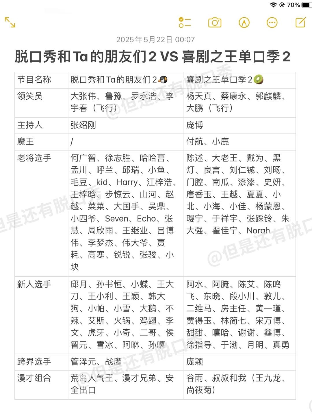
本期节目围绕《脱口秀和TA的朋友们2》和《喜剧之王单口季2》展开第一赛段的repo,讨论了脱口秀嘉宾们的表现及节目氛围等
============================
听友群搜索:uci-see-u_41,加管理员进群
把「访客+1」变成「家人+999」!
等你来访~ 😉
============================
本次引用了网友做的表格,水印如图所示:

============================
【管理预期】
—————————————————
00:00:34 各自的节目观看进度汇报
00:04:54 各自的喜剧审美倾向
============================
【导师与赛制】
—————————————————
00:08:15 领笑员对比
* 00:08:40 李宇春
* 00:09:33 大鹏
* 00:09:59 鲁豫
* 00:10:05罗永浩
* 00:11:23 大张伟
* 00:14:48 郭麒麟
* 00:16:22 杨天真
00:11:28 赛制差异
00:21:18 魔王组
* 00:12:54 庞博
* 00:21:18 付航
* 00:23:32 小鹿
============================
【选手点名环节】
—————————————————
脱口秀和TA的朋友们2
—————————————————
00:18:42 何广智
00:18:54 江梓浩
00:26:41 哈哈曹
00:26:55 高寒
00:28:46 邱瑞
00:30:05 毛豆
00:30:46 kid
00:31:20 赵越
00:32:37 大国手
00:33:24 小雪
00:37:26 周欣雨
00:38:35 贾耗
00:40:53 王继业
00:41:44 小块
00:42:11 徐志胜
00:20:25 呼兰
00:43:48 菜菜
00:42:51 孟川
00:44:08 seven
00:44:48 侯智元
00:46:12 小奇
00:46:25 echo
00:48:23 邱月
00:50:22 王大刀
00:52:47 步惊云
00:52:59 王小利
00:53:56 小帕
00:55:22 孙嘻
00:57:08 火锅
00:58:47 黑灯
00:01:52 林简七
01:19:29 雪冰
01:26:38 小四爷
01:30:31 张骏
01:14:24 管泽元/战鹰
—————————————————
喜剧之王单口季2
—————————————————
00:07:27 王越
00:59:06 门腔
01:01:27 朱大强
01:02:10 小北
01:02:59 良言
01:03:06 房主任
01:10:36 甜甜
01:11:27 嘻哈
01:11:49 谢谢
01:12:14 于渤
01:13:41 陈明飞
01:15:51 真勇
01:17:23 庞颖
01:17:37 张踩铃
01:19:02 小佳
01:19:35 王颖
01:21:44 陈艾
00:04:38 杨蒙恩
============================
01:27:42【决赛五强买股】
============================
1:34:49【收尾祝福吟唱】
呼吁喜剧节目排播勿扎堆~
============================

