
这一期,我们把麦克风对准沉默的胃。中国只占全球20%人口,却“贡献”了37%新发胃癌和39.4%胃癌死亡病例,是名副其实的胃癌大国。
幽门螺杆菌竟像“隐形大流行”,在50%国人胃里潜伏,它既能引发胃溃疡大出血,也能导致胃黏膜相关淋巴瘤,却只需一次呼气试验+14天四联药即可大幅削减风险。
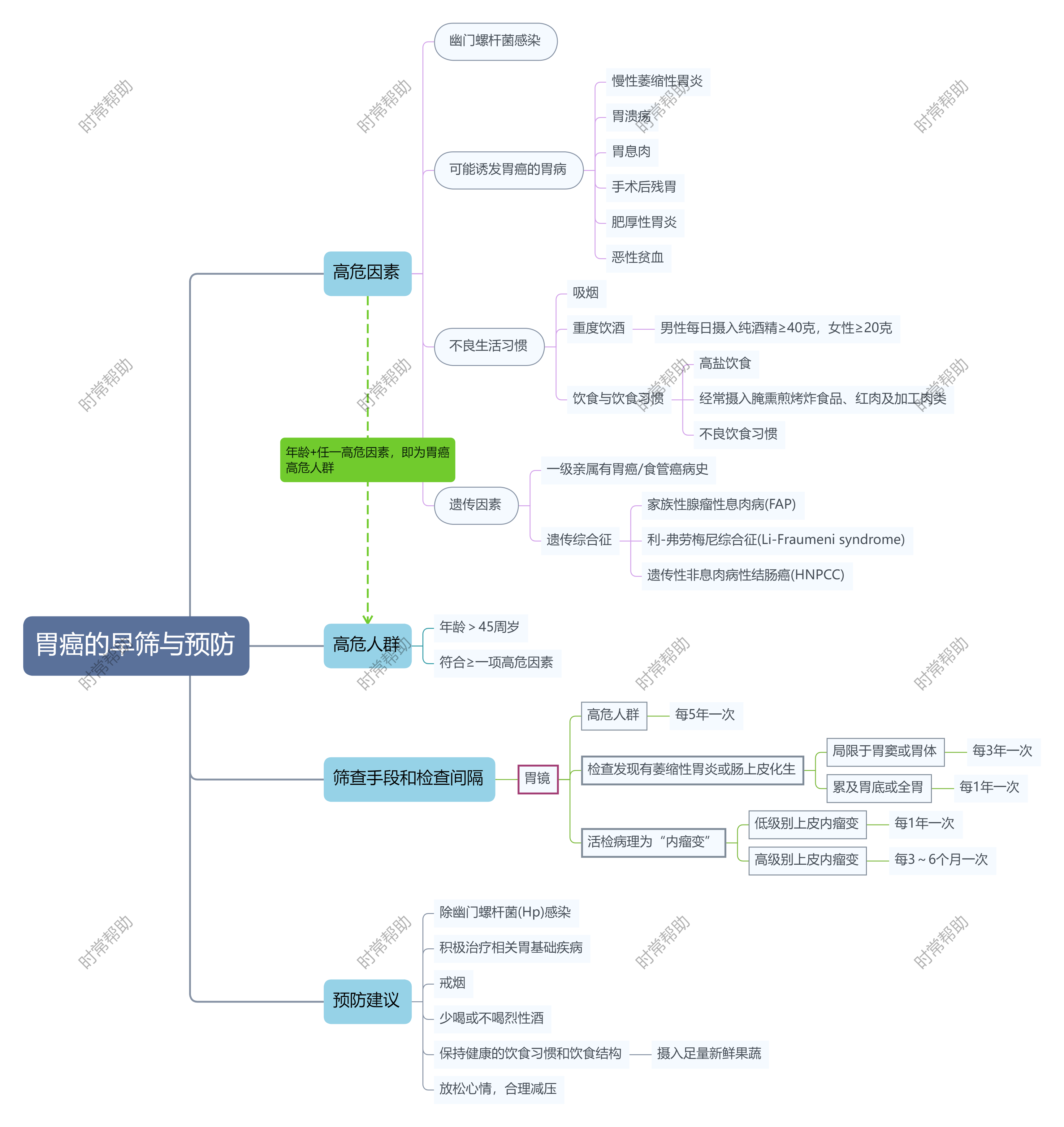
节目拆解胃癌五大癌前疾病、七大高危因素,告诉你冰箱和新鲜蔬菜如何悄悄把40岁以下胃癌发病率每年拉低4%,也告诉你胃镜检查为何“长达”7分钟”的真正含义。无痛胃镜安全吗?每周一次葱蒜真能防癌?答案尽在本期播客。
跟着肿瘤科医生马扬和主播西西,把胃癌风险吃进冰箱、吹进呼气袋、塞进体检单,让科学成为长辈和自己最靠谱的护身符。
(以上内容由AI协助完成)
【本期大纲】

【时间轴】
15:13 幽门螺杆菌:一个你很可能已经携带的“隐形”致癌菌
21:00 检查幽门螺杆菌,选对方法很重要
29:04 根除幽门螺杆菌,能“逆转”这种淋巴瘤
34:27 不要盲目害怕“老胃病”会癌变,真正需要警惕的是以下几种“癌前疾病”:
36:42 慢性萎缩性胃炎:胃腺体萎缩,胃酸分泌减少,抗癌能力下降。
39:45胃溃疡:尤其是由幽门螺杆菌引起的溃疡,边缘反复发炎易癌变。
43:10胃息肉:大多数没事,但一种叫“腺瘤性息肉”的,恶变概率高达10-30%。
44:38 肥厚性胃炎也有主见发展为胃癌的风险
45:14恶性贫血:一种特殊的贫血,根源是胃出了问题(无法吸收维生素B12),会显著增加胃癌风险。
48:10 手术后残胃:胃部分切除后10-15年,残胃得癌的风险会升高。
54:33 世卫组织建议每天盐摄入≤5 克,但国人几乎大幅超标;咸菜、酱菜、加工肉、外卖 / 餐馆菜(常偏咸)都是高盐来源,可通过加醋、柠檬调味减少盐依赖。
1:02:37 胃镜检查是目前最可靠的胃癌筛查方法
1:10:38 防癌饮食的关键是新鲜、足量、多样化,做杂食动物,比迷信单一“超级食物”更有效。
1:13:10 一个意想不到的胃癌发病率下降的原因:冰箱、高速公路和物流
马扬三次碳呼气试验的报告单

听友李女士提供的胃镜活检查幽门螺杆菌的报告

【参考文献】
[1] 郑荣寿, 陈茹, 韩冰峰, 等. 2022年中国恶性肿瘤流行情况分析[J]. 中华肿瘤杂志, 2024, 46(3):221-231.
[2] 赫捷, 陈万青, 沈洪兵, 等. 中国人群肝癌筛查指南(2022,北京)[J]. 中华肿瘤杂志, 2022, 44(8):779-814.
[3] 中国抗癌协会. 中国肿瘤防治核心科普知识(2025)[M]. 天津:天津科学技术出版社,2025.
[4] 上海市抗癌协会,上海市科普事业中心.《居民常见恶性肿瘤筛查和预防推荐(2025版)》
[5] 胃中的顽固之“菌”:幽门螺杆菌真的可以被根治吗?ncncd.chinacdc.cn
[6] Y Xu, C Xia, J Wang, Y Wu, W Chen. Divergent trends in the burden of esophageal, gastric, and liver cancers in China. J Natl Cancer Cent. 2025;5(3):page. DOI: 10.1016/j.jncc.2025.05.001.
关于我们
【聊天的人】马扬、西西
【特别感谢】听友李女士
【片头曲】Natrual Ability by 鹤The Crane
【背景音乐】Raindrops Never Stop Falling by Dennis Kuo
【片尾曲】男人也好女人也好 by 张信哲
【平面设计&运营】不知心
【收听方式】小宇宙app、苹果播客、喜马拉雅、荔枝FM、网易云音乐、QQ音乐、蜻蜓FM、豆瓣app、知乎等平台均可搜索“时常帮助”收听到本节目
【关注我们】微信公众号:时常帮助

