公司给你提供的团体医疗险怎么样? 是“基本够用”还是“真香级别”?
本期依然干货满满,带你直击真相,光靠“医保”和二十多年来没啥变化的“企业补充医疗险”,早已跟不上新时代的就医需求!
更现实的是,“公司买单”的团险,只能覆盖你职业生涯的某一阶段,而自己配置的个人医疗险,才是真正能陪你一辈子的保障。越早规划,选择越多,成本越低。健康时,是你挑保险;不健康时,是保险挑你。
本期将结合真实案例与政策解读,为你厘清:
- “医保+企补”的真实保障边界与隐性缺口
- 如何实现“疗效导向”的治疗自由
- 为什么即使有团险,也仍需配置个人医疗保险

本栏目所有内容均为嘉宾个人观点,不代表本栏目或任何机构立场。
- 本期主播 -

- 美乐迪:《高医自习室》主理人,主业市场营销负责人,副业高医课代表
- 蓓姐:三十年行业经验,高医届“超级大脑”、团险领域“百科全书”,专注企业员工福利与中高端医疗保险管理
- 拉瓦哥:17年中高端医疗险的服务经验,从企业到个人,你们的服务需求,都能一条“龙”包办的知名医疗险服务公司副总经理,他就是那条“龙”
- 时间线 -
00:00 开场 & 嘉宾MBTI大揭秘
4:43 经济下行,你的职场幸福指数来自哪项福利?
6:45 企业健康福利全拆解,员工最关心的是它
18:20 企业补充医疗险是什么?还够用吗?
23:43 “医保+企补”的真实保障边界与隐性缺口——优质医疗资源获取受限、创新药械的可及性不足
43:13 如何实现“疗效导向”的医疗自由——治疗更精准、药械更先进、环境更舒适
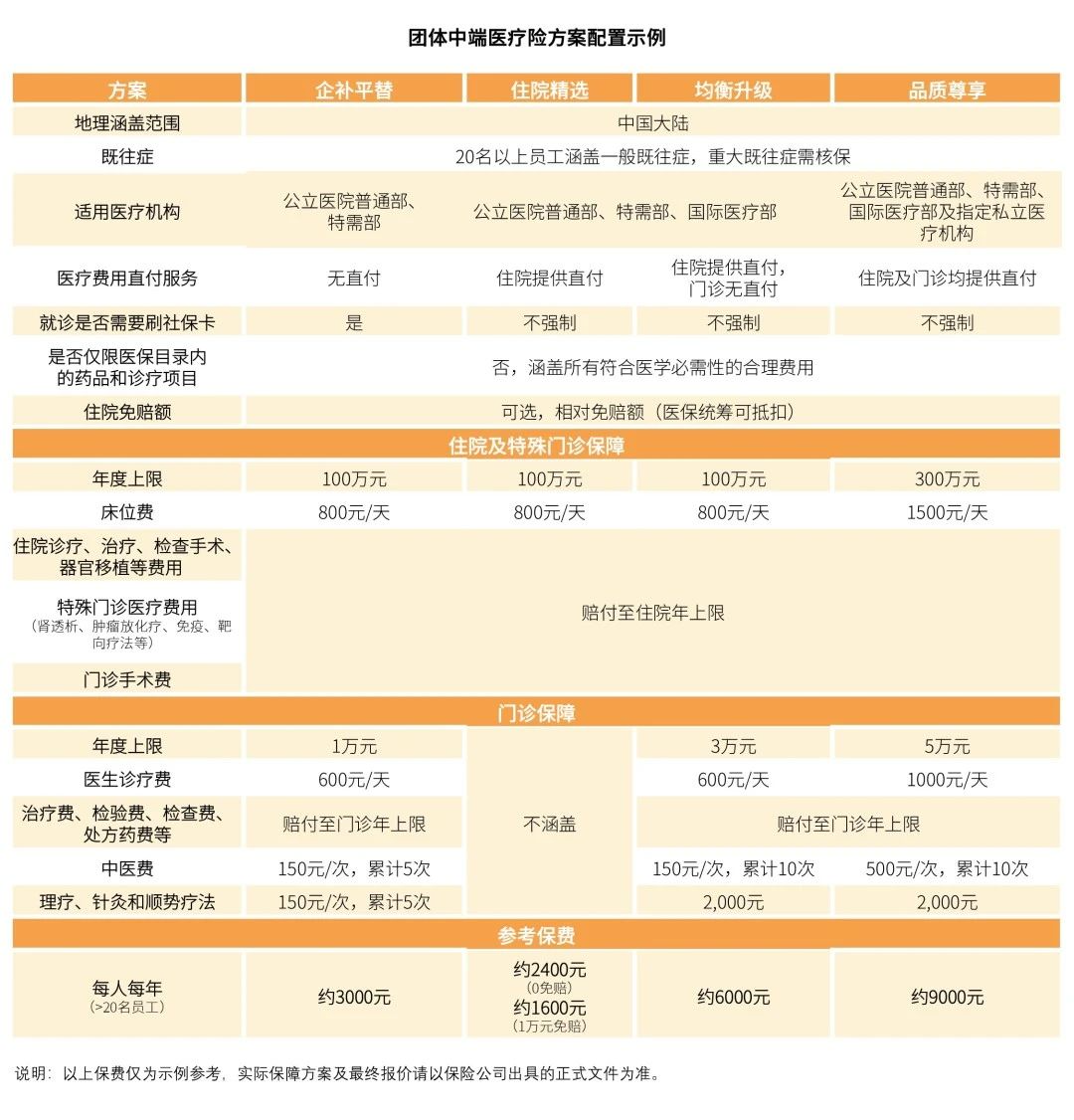
47:27 实战经验:低成本升级团体中高端医疗险
1:09:13 现身说法:有了团险为啥还要配置个人医疗险?
1:21:57 “团转个”前车之鉴:越早规划,选择越多,成本越低
1:30:50 高医课代表划重点
欢迎订阅《高医自习室》
深夜独学,无价之保
【更多信息】
联络我们:@万姐


