社团的变化是观察一个地区社会活力的重要指标。香港和澳门的社团文化盛行,尤其回归以后迅速发展,可以说不了解或没有参与港澳社团,那么对港澳了解还欠缺一些深度。本期就从港澳社团现状、历史事件、原因影响进行分析,港澳社团文化为何如此盛行?有什么精彩的故事?然后再对未来港澳社团发展做趋势预测,并为政府、社团、中产提一些建议。
【金句】
- 港澳社团文化形成与内地截然不同的面貌——高度自主、多元发展。
- 社团将政府、市场、社会三方有机联结,成为社会不可或缺的一环。
- 港澳有影响力的社团可以通过功能界别推选立法会议员,从而更加深入参与政策制定、政府决策和社会治理。
- 未来,港澳社团的使命会随社会需求而转移,由以往政治诉求,转向更具体的经济、民生、文化等议题。


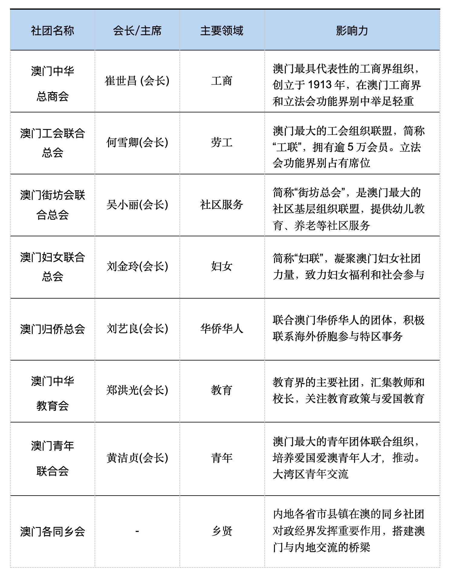
【现状梳理】港澳社团的规模与结构 03:10
【历史回响】社团发展的里程碑事件 18:57
【原因分析】社团发展的底层逻辑 23:01
【影响剖析】对港澳经济社会的影响 35:12
【趋势预测】未来发展的机遇与挑战 43:52
【对策Tips】为政府、社团、中产人士的对策建议 51:15
【音频平台】小宇宙、苹果Podcasts、喜马拉雅、微信音频
【合作联系】如需相关研究文稿或沟通合作,可联系@研究小助理
- Email:hmnews@fii.world
- 企业微信:13302553957


