本期深夜读书分享的是马尔克斯的《百年孤独》。
上一期的《百年孤独》,咱们详细展开聊到了里面,儿子爱上母亲,妹妹爱上哥哥,侄子爱上姑姑,兄弟俩跟同一个女人在一起的,这个布恩迪亚家族前3代人的混乱故事。我们也结合拉丁美洲的历史,分析了一下马尔克斯,为什么会写一个乱伦如此普遍的悲剧,他到底想表达什么?
所以这样疯狂的一个家族,他们最后会迎来什么样的结局呢?为什么这本书会被称作《百年孤独》呢?里面的人为什么好像只有疯狂的性爱,却很少看到真正的爱情,还有书里那些魔幻的场景,到底想表达什么呢?也许解开了这些答案,我们就能明白,这本书为什么在文学史上地位如此之高。当然一切都要先回到故事本身,那今天呢我们就会一起进入《百年孤独》的下半部分,也就是布恩迪亚家族后面4代人的故事,以及全员的大结局。
上篇咱们是花了一个多小时,这一期只会更长,任何人不许下车,尤其是那些追更追杀到我小号去的朋友。那在正式开始聊今天的故事之前呢,咱们先复习一下这个家族现在还剩哪些人,否则待会听起来肯定是云里雾里的。
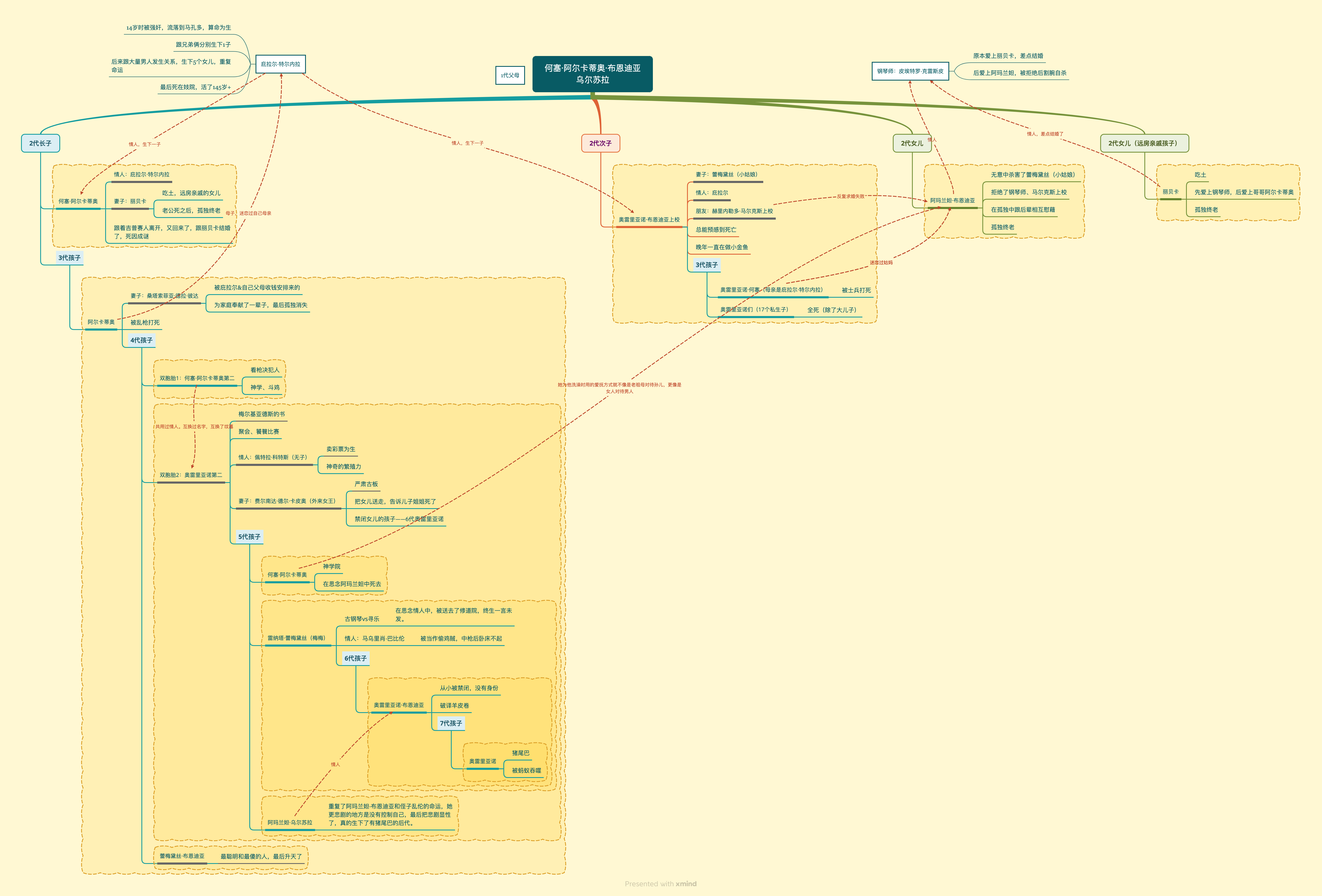
首先是布恩迪亚一代,这个父亲已经死了,只剩下了母亲乌尔苏拉。然后是布恩迪亚2代,他的长子阿尔卡蒂奥已经死了,死因成谜还记得吧;他的妻子也是2代之一的妹妹丽贝卡,成了一个古墓派的老人,孤独终老了;次子奥雷里亚诺上校,结束战争后回家做小金鱼去了,他的老婆那个9岁结婚的小姑娘蕾梅黛丝也死了;上校的私生子小奥雷里亚诺也死在了战乱里,可以说他这条线已经断掉了。另外呢家里还有两个女儿,一个是阿玛兰妲,她拒绝了钢琴师,后面又拒绝了马尔克斯上校,现在就是负责在家里抚养所有的小孩,差点跟上校的儿子,自己的侄子搞到一起了,幸好是及时刹车了;所以说布恩迪亚3代,就只剩长子阿尔卡蒂奥这条线还有人。而且他这个人自己已经死了,只留下他的妻子索菲亚,还生下了一个女儿叫蕾梅黛丝,和俩双胞胎儿子,分别叫4代阿尔卡蒂奥,和4代奥雷里亚诺。除此以外,还有一个编外儿媳,给布恩迪亚二代兄弟俩,分别生了一个孩子的,庇拉尔。
所以啊盘点完之后,咱们后面的故事,就是关于这些还活着的人以及他们的后代,都搞清楚了啊。评论区呢,我也放了这张我做的人物关系图,大家随时可以再翻阅。

那现在我们正式开始聊这个故事~
欢迎来以下平台找我玩儿:

