一个文科生,对科技基本不感兴趣的人,迫于生活的压力,开始了对于AI的学习。创立这档播客,希望能通过自述学习内容的这种方式,敦促自己学习,巩固学习成果(其实主要是怕自己学不下去。
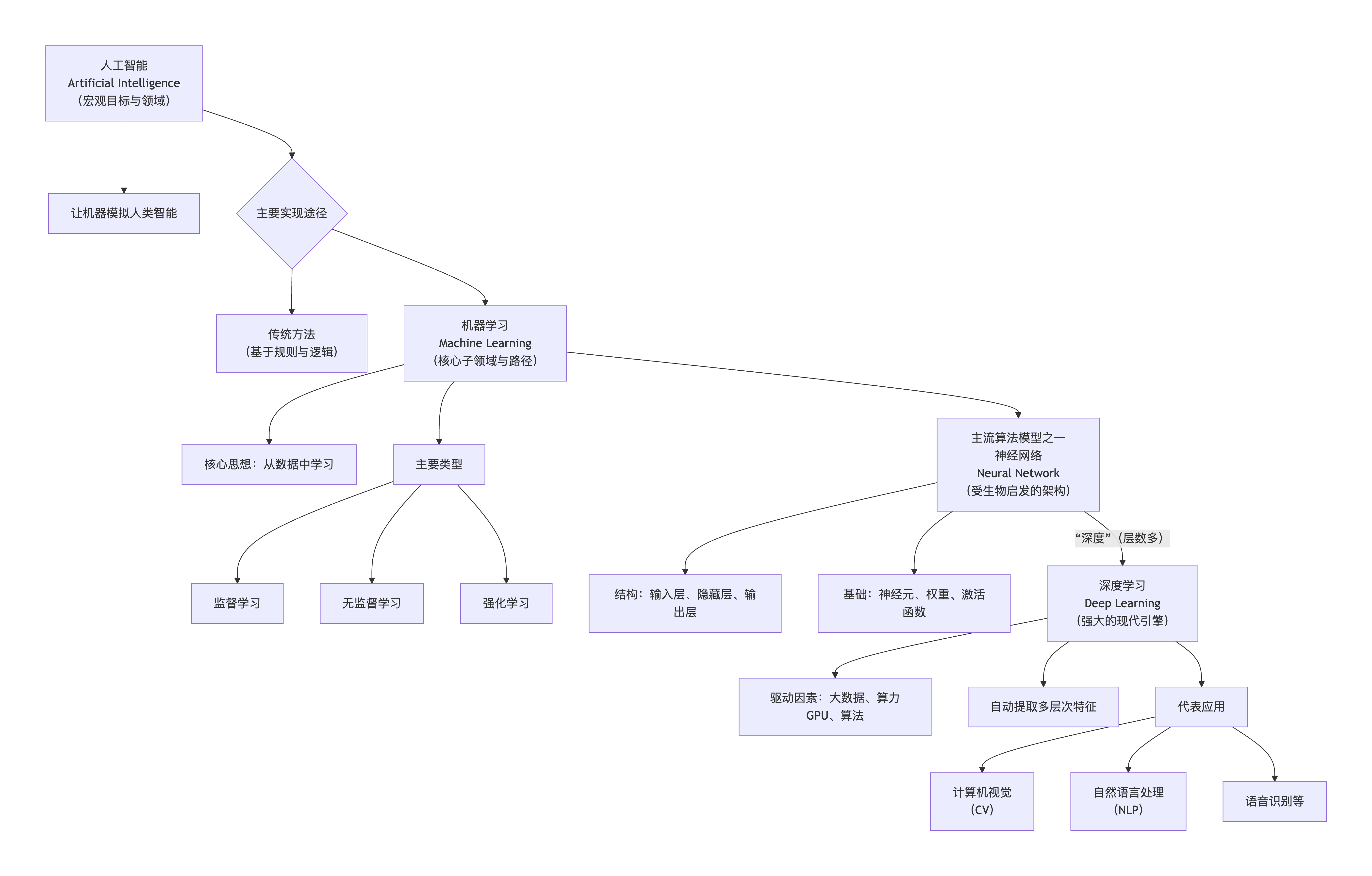
本期,主要是对吴恩达《AI for everyone》课程内容的总结,主要分为两部分,对AI、机器学习、深度学习、神经网络、监督学习等概念的阐释以及它们之间关系的描述。再有就是对与AI产品,比如智能音箱、无人驾驶等运行步骤的了解。不得不承认,AI以后在各方面都是人类的合作伙伴,早了解总是没错的。
也附上这期提到的一些相关概念的思维导图,供大家参考。

本期可能有些理解不准确的地方,也欢迎大家多多指正,但别骂我,我玻璃心。

