北欧神话和我们的连接,从来不止漫威电影那点皮毛。它远比影视呈现的更深厚,早已潜藏在整个英语语言体系里,构成了一座我们未曾深入探寻的隐秘古老世界。
你可能压根没意识到——每当说出“Tuesday”,其实就在呼唤战神提尔(Tyr)的名字;每当说明天是“Thursday”,那是雷神托尔(Thor)的专属日子,他高举闪电、以雷霆守护诸神与人类;就连周五的约会,源头也是“Frigg’s Day”,属于爱与命运女神弗丽嘉(Frigg),也就是奥丁的妻子。
北欧神话的影响,早已超越了北欧的冰雪与符文。从英语里的星期命名,到电影、文学作品,再到那些我们耳熟能详的故事结构——一种冷峻而悲壮的宇宙观,始终在悄悄塑造着我们的思维方式。我们每周的日常、每一次开口说话,都在不自觉地重复着北欧诸神的故事。它从来不是遥远的传说,就藏在我们的日常里,在词语的根部,在语言的隐秘角落。
00:00 北欧神话对先进文化和英语体系的影响
04:25 北欧神话体系九界的构成
27:10 北欧众神之父奥丁(Odin)的故事
52:25 诡计之神洛基(Loki)的故事
北欧神话故事体系繁复,关于这个主题,我会分两集来讲。上集主要拆解北欧神话的宇宙体系构成,重点聊聊两个灵魂人物:众神之父奥丁和诡计之神洛基;下集就聚焦雷神索尔、光明之神巴德尔,以及那场终极末日战役——诸神的黄昏。

- 书名:Myths of the Norsemen
- 作者:Roger Lancelyn Green
- 蓝思指数:1190L
- 字数:62,000+
- 首次出版时间:1960
下面是北欧神话体系中的九个不同的世界划分:

下图是更加直观的九界图,来自小红书账号“幻蓝|文艺复兴人”,是我找了几个不同账号,和原书的描述契合度最高的
下图👇是北欧世界的起源,以及尤弥尔的身体是如何幻化成世界万物的
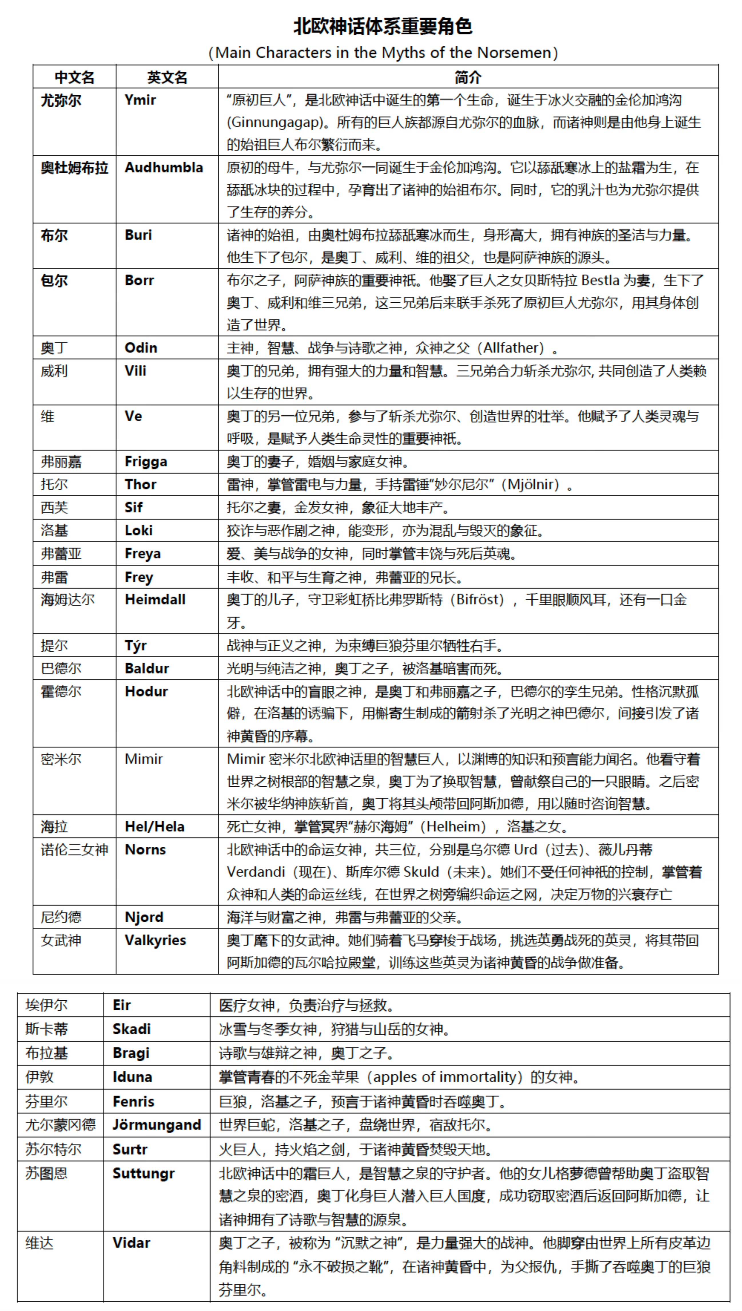
下表为北欧神话体系的重要角色:

👇下图是书上自带的家族图谱


