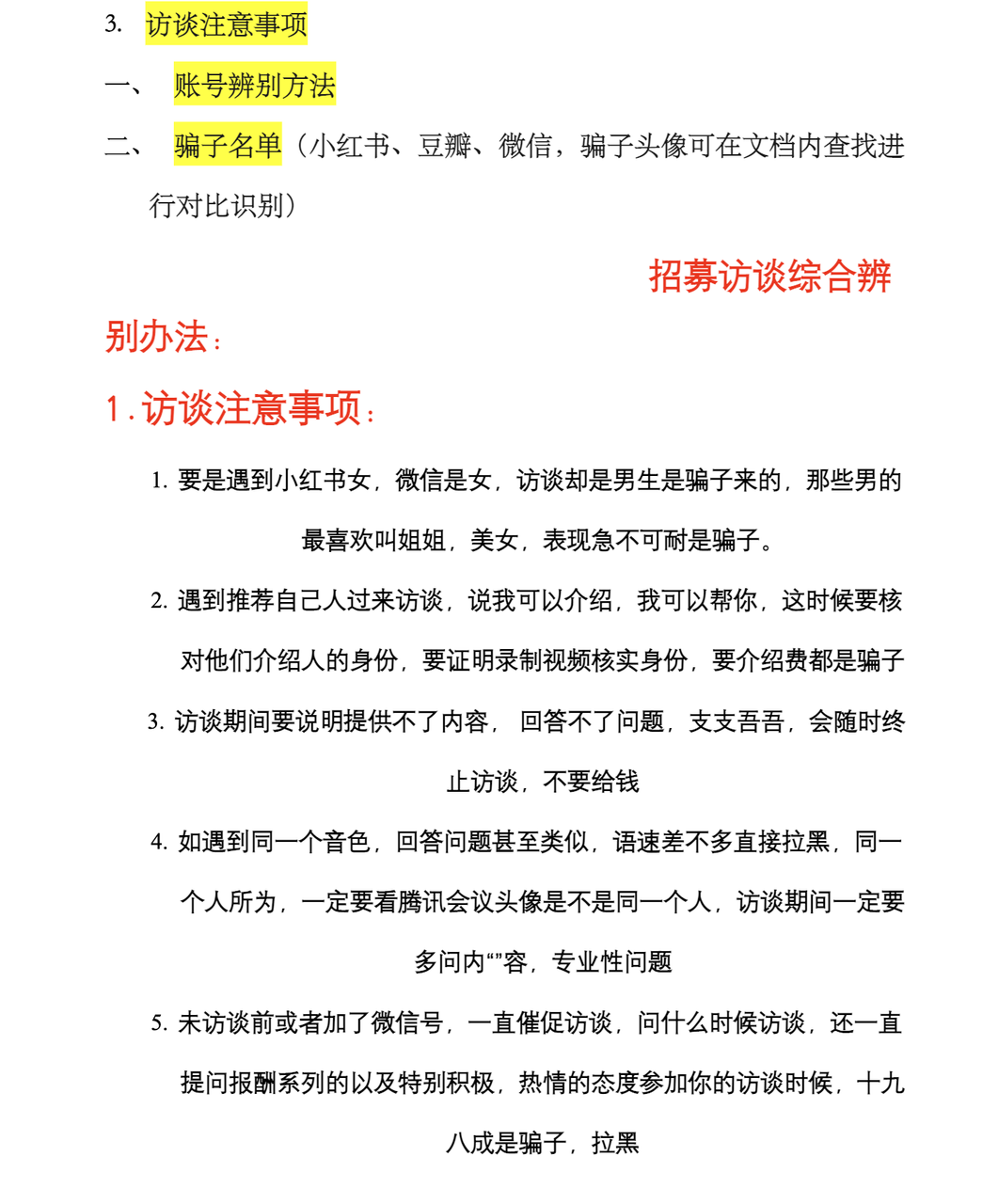
每当临近学期末和毕业季的时候,小红书上会出现不少题为「访谈/实验对象招募」的帖子。苦于个人有限的社会资源,一批批人文社科专业的大学生为了完成论文,转向社交平台寻找研究对象。但当帖子发出,他们自己也成了「猎物」。
一些自称为「打假侠」的社交账号就常常在这些招募帖子下出没,义务提醒同学要小心那些伪造身份接受访谈的骗子。我无意中发现,这些「打假侠」的IP地址都在广东。Ta们是谁?

小红书评论区的打假文案

职业访谈骗子名单查询文档(部分内容)

一位身份伪造者给嘉嘉发的私信内容

最近,因为老板克扣工资,嘉嘉刚刚辞去了仓库文员的工作。现在,她开始做居家客服。(受访者提供)
本期制作人:小陈
足球篮球和马拉松爱好者,喜欢看动画片和推理小说(特别是几原邦彦和白井智之),人生课题是要努力超越三分钟热度。被炸了四次号但仍然热爱用微博分享一些有的没的。学新闻学的前理科生,传播学博士在读,关注中文播客社群和听众文化,偶尔做研究。
幕后制作
声音设计:小陈
编辑:佳勋
运营:梦妮
设计:鼠李糖
一些补充:关于「骗子」与「职业受访者」,以及金钱在访谈中的位置
严格来说,「骗子」指的是那些为了获得报酬或因其他动机而虚假地声称符合研究标准,或者提供不真实、不可靠的回答的参与者。而「职业受访者」则是以招募所提供的金钱为首要目的大量搜索并参与不同访谈的个体,后者理论上有可能从不编造自己的身份和回答内容,只参与符合自身条件的招募。在和访谈欺诈现象研究者义丰的交流中,他也提供了另一个看待访谈欺诈和「羊毛党」的视角:
“我当时就好奇,可能研究的酬金就只有十块钱,那为什么那些职业受访者、「羊毛党」他还是非常的热情?他们会把这个五块钱、十块钱的消息转发到群里,他去号召这一些受访者报名,对吧?可能我们作为学生,或者说我们作为中产阶层,我们可能理解不了,但是从他们的角度来说,他们可能就是把这个东西当成一个福利性的东西,就跟那种抖音极速版、快手极速版的那种羊毛、或者说问卷的羊毛是一样的,就是他们可能有了这五块钱、十块钱他就可以再去吃一顿好的,就是很缺这一些钱。”
另外,在嘉嘉的理解中,访谈招募也更接近于一种「雇佣关系」。她认为向招募对象索要身份证明「就是像 HR 跟你要证明」一样理所应当,但研究者则可能担心过度繁琐的身份证明流程会影响与访谈对象的关系,使对方心生抗拒,不利于后续访谈的推进。
相关阅读
嘉嘉的小红书
极昼工作室:被污染的访谈数据:当写论文遭遇“骗子”
惊蛰青年:人均20元的骗局,盯上写论文的大学生
苏义丰:线上访谈中的欺诈行为:挑战、 影响与应对策略,载于《社会研究方法评论(第6卷)》。重庆:重庆大学出版社。
关于节目
「故事实验室」是由来自各行各业,但都对用声音讲故事感到好奇、热爱的人们制作的一档叙事播客。如果你也想要尝试制作一期叙事播客,欢迎来参加我们的创作营(详情请添加monifromnowhere)。期待与你一起创作,一起玩!
收听渠道
小宇宙|QQ音乐|苹果播客|Spotify
