VOL.5 宠医vs人医 差异化挑战宠物疗天室

VOL.5 宠医vs人医 差异化挑战

48分钟 ·
播放数1
·
评论数0

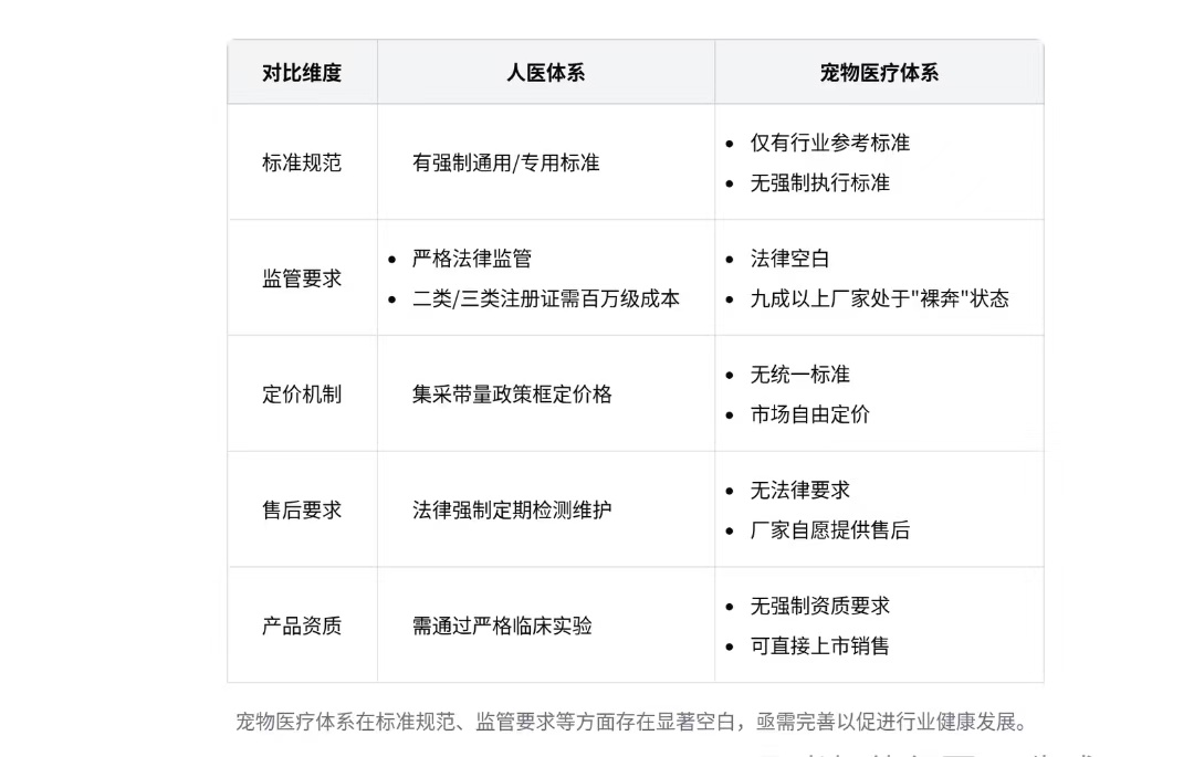
本期节目我们围绕人医与宠医在设备、技术、监管、市场等方面的差异展开讨论,分析了宠物医疗市场现状、产品趋势及发展前景,甚至探讨了误诊责任等问题

小笔记在这里可以提前看哦👇

本期嘉宾:

发起人 - 王子阳

人医行业从业者 - 鲍姐

感谢您对我们的节目感兴趣!如果有任何您感兴趣或者想讨论/想了解的话题,请随时给我们留言!

感谢您的喜欢~❤