听完本期节目,你将获得一个全新的认知框架:理解为什么绝大多数人无论怎么努力,收入永远过不了年薪20万,以及你应该如何规划自己的收入进阶路径?
本期包含的硬核观点:
1、收入规划的核心,是循序渐进的阶段性规划,是经验值累积的进阶规划
2、不同收入层级,对应的工作方式和能力要求各不相同
3、90%+的人,年薪永远过不20万,这是职场收入的分水岭
★ 内容要点
01:50 一个认知偏差的故事:猴子如何进化成人?
1、我在写《收入进化论》一书的时候受到的启示。进化路线上的完整版修炼路径,以及'剪辑版'简约路径。
2、15个行进侧影,为何变成了我们现在普遍看到的6个呢?

3、延伸:明明真正修炼的是需要15个步骤,才能进化成人的;
结果有意无意中,变成了只要六步就可以成功了,弄得很多人觉得,原来这样就可以修炼成功了呀!好兴奋,原来我也可以'年薪百万','财富自由',听得很多人热血沸腾。
06:15 为什么绝大多数人无法完成收入进化?
很多岗位,“进化”到2倍,就灭亡了;很多岗位“进化”到4倍就不存在了,很多岗位到了10倍,就点到为止了。
07:17 职业规划必须包含收入规划
收入规划,是循序渐进的阶段性规划,且不能跳级修炼。
参考书目:《我的第一本人生规划手册》(各大电子书平台能看)
09:14 人生规划包含了好几个阶段的规划
1、天赋技能规划(小学到初中):这阶段主要培养兴趣爱好,用来发现百里挑一的特长技能
2、兴趣爱好规划(初中到高中):这阶段主要培养动手能力和兴趣爱好的相结合
3、专业知识规划(高中到大学):这个阶段自己可以在所在领域有1000小时以上理论知识+动手能力的专业细分积累
4、职业生涯规划(毕业1-5年):入行工资1~3倍的收入增长
5、项目管理规划(从业3-8年):入行工资3~5倍的收入增长
6、事业生涯规划(从业5-15年):入行工资5~10倍的收入增长
7、创业生涯规划(从业10-20年):入行工资10~30倍的收入增长
8、投资生涯规划(从业20年以上):年薪300万起步的投资规划
14:43 不同工作方式的收入规律
为何绝大多数职业生涯规划的老师,或者知识付费的人生导师,都避而不谈收入如何规划?
柏老师的观点是:只要你摸不清这个行业的发展规律和工作方式的规律,哪怕这老师是哈佛耶鲁名校教授,清华北大毕业给你亲自授课,哪怕是明星吴彦祖过来给你一对一授课,只要不改变你的身份,不改变你的行业,不改变你的岗位,你买多少教材,学习多少高级课程,依旧还是无法提升自己的收入。
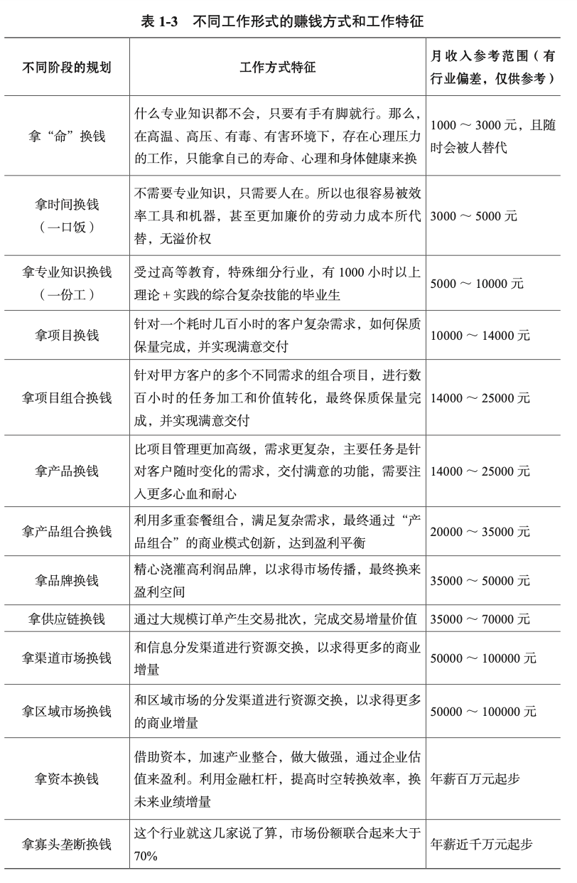
17:10 不同工作方式的赚钱方式和工作特征
参考书目:《收入进化论》表 1-3

你会看到一条非常清晰的职场晋升之路,也是一条非常残忍的职场淘汰之路。
25:30 想要晋升的话,一定要一关一关往上打,这是古往今来大家都默认的规矩。
27:47 职场灾难举例:996/007的背后可能是……
明明高层要领导扛利润率40%的利润指标的,但是他只做出来+25%的指标,剩下+15%的亏空就得找中层拆借工作量和项目业绩,那么中层的实际工作量就会猛增,哪怕加班加点都搞不定,最后不得不转嫁+180%的压力给底下基层。
29:19 为什么你需要打工?
职场就是,一层一层修炼每一关的打法都不一样,每进阶一关,难度系数上几倍,淘汰数倍人。
成年人就是这么被逐步,逐步筛选出来,被社会筛选出来的。
32:39 一个残酷的职场真相
绝大多数人无论怎么努力,无论在岗位上熬多少年,永远过不了年薪20万元。
因为,年薪大于20万以上的工作岗位,均是为公司创造商业价值的压力型岗位,自带各种各样的风险。
36:22 不同年薪范围的工作的特征
1、年薪低于5万元的岗位,绝大多数都是人手类型的岗位,能干完就给工资,谁来干都行。
2、年薪在5~10万元的岗位,绝大多数都是质量效率类型的岗位。
3、年薪在10~15万元的岗位,绝大多数都是特种行业,类似知识密集、经验密集的人手类型岗位,只不过操作工具变成了鼠标键盘,演示工具变成了Office文档和行业软件。
4、年薪在15~20万元的岗位,绝大多数都是某种意义'三级任务分包商',该岗位负责一小段模块的'精加工'任务,然后和相邻岗位进行打配合。
39:31 年薪百万的真相
我经常会遇到一些大龄的高管或者被裁员的外企中层,想要自己出来创业,搞个工作室办读书会的活动,来让自己创建某个品牌,然后达到年薪百万,有钱又有闲的状态。
我只能笑笑,因为年薪百万的本质,是能够做出千万元盈利项目的必然结果。
44:11 总结:穿越沼泽的方法
你要学会尽快穿过沼泽,翻过丛林,往前走,走出去的方法,只要一直往前走总会走出去。而不是花心思去数清楚沼泽里面一共有多少条鳄鱼,多少条毒蛇,森林里面有多少吃人的猛兽,有多少有毒的菌菇。
★ 金句集锦
1. 进化并不是像一条锁链,一环扣一环的。而是更像是一棵树上的树杈,不断地发散。
2. 明明真正修炼是需要15个步骤,才能进化成人的;结果变成了只要六步就可以成功过了?
3. 收入规划,其实是循序渐进的阶段性规划。
4. 绝大多数书籍中聊的'职业规划'范畴,也仅限在兴趣爱好和找工作岗位的地方,而从来没有站在'人的一生'的思考角度。
5. 你要学会尽快穿过沼泽,翻过丛林,往前走,走出去的方法。
6. 绝大多数人无论怎么努力,无论在岗位上熬多少年,永远过不了年薪20万元。
7. 年薪20万元以上工作无时不刻和各种各样的风险打交道。
8. 成年人就是这么被逐步,逐步筛选出来,被社会筛选出来的。
9. 年薪百万的本质,是能够扛千万元盈利目标的必然结果。
★ 主播介绍:柏永辉
中高管教练,职业规划咨询师,国家认证绩效改进专家,华夏基石认证管理咨询师。
著有畅销书《我的第一本人生规划手册》,2026年新书《收入进化论》热销中。全网影响学员20万+,微信读书用户超8.8万,书籍屡登热搜 / 飙升榜 Top50,数千小时1对1深度咨询,帮助数百位职场中高管实现收入跃升。


