几年前,保险金信托似乎还是很多保险公司和信托公司的创新探索业务,在大家印象里仿佛是高净值专属。但随着传承、隔离的需求增多,大家法商意识的增强,包括国家政策的持续推动,保险金信托近年来持续呈现高增长态势。我在2年前即落地了自己的保险金信托,去年今年也为客户落地了数单终身寿+保险金信托。这里和大家分享保险金信托的实际价值。对话嘉宾tony前身也是信托公司股权投资经理,也和我们分享一些关于服务类信托和资产类信托的不同。本期侧重于保险金信托的实操和一些经验之谈,欢迎探讨。
时间线
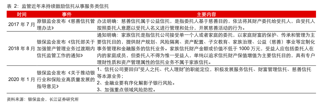
02:46 科普一下暴雷的「资产类信托」,和「服务型信托」有何不同?会堡垒吗?
02:46 服务类信托主要三种:家庭信托、家族信托、保险金信托,分别的门槛和形式
02:46 服务类信托,信托公司扮演的角色
04:16 为啥做保险信托,它的特点和优势,常见的需求场景
07:50 作为保险经纪人,哪类客户需求最终落地了保险金信托(隐去隐私)
10:00 保险金信托的管理费:何时交,交多少?
13:45 先考虑保险产品,还是信托需求再选产品?
15:40 选择信托公司的差异化,合作保司有何不同?
16:50 哪些产品可以放保险金信托?
18:10 保险金信托签约流程
20:30 谈谈保险金信托的市场,和未来趋势
23:30 总结:关注保险信托,重点关注哪些?
我的原创文章参考
用理性规划感性| 我的保险金信托
保险金信托的前生今世、基础解析
官方重新分类,看几种信托区别
shownotes
保险金信托结构:

服务类信托相关法律文件:

作者
若曦 :ENFJ/8年保险经纪职业/服务客户700+,理赔120余件数/中国政法大学本科,美国雪城大学硕士
Tony:INFP/前美股交易员,5年信托公司投资经理,大鱼测评主理/ 16年老股民
wechat: 15390043411
个人公众号 :李若曦 (专业和想法都记录在这里)
