
《精力管理》,作者是吉姆·洛尔和托尼·施瓦茨,两位均是有着丰富效能研究经验的心理学家。本书堪称职场与生活的“能量指南”,书中提出精力由体能、情感、思维和意志四个来源构成,且分享了管理精力的四个原则和三个行动步骤。通过罗杰等真实案例,清晰展现如何从这四个方面进行精力管理,以实现全情投入,提升生活和工作质量,帮助我们告别力不从心,拥抱高效人生。
本期Highlights:
1. 精力不是单一方面,而是由四个独立但是又相互关联影响的方面构成,包含体能、情感、思维、意志力。
2. 精力管理的四项基本原则:一定要全情投入;谨记使用过度和不足都会削弱精力;为提高能力,需在一些时间段练习突破自己惯常极限;积极的精力仪式习惯是全情投入、保持高效表现的诀窍。
3. 管理精力通常的三个步骤:明确目标;对个人现状有清晰的认识;找到并开始缩小现状和理想目标之间差距的行动。
4. 精力管理不是让我们一直维持高表现,而是让我们可以保持精力的波动性,做到劳逸结合。
5. 调整体能精力,可以从呼吸、饮食、睡眠、锻炼几个方面入手。
6. 单纯的转换频道就能有效的增强情感精力,获得正面情感。
7. 做一个现实的乐观主义者有助于思维的调整,思维需要平衡消耗和再生 。
8. 意志力有助于我们全情投入,促进最佳表现,认清自己的性格品质,按照自己的价值观生活是意志精力管理的重要方式。
9. 建立自己精力管理系统的第一步,就是先要明确自己的目标,目标需要是积极的、具有内在动机、超越个人利益 。
10. 实现精力管理的第三步是积极行动,围绕的最有效的方法就是建立仪式习惯。
00:13 本书及作者简要介绍
05:30 精力管理的四项基本原则
07:57 精力管理重要的三个步骤
11:27 罗杰的精力管理问题
16:30 精力管理需要保持波动性
24:53 如何调整体能精力
42:21 如何调整情感精力
58:09 如何调整思维精力
01:09:00 如何调整意志力精力
01:18:20 建立精力管理系统第一步,明确目标
01:28:44 建立精力管理系统第二步,认清现实
01:39:51 建立精力管理系统第三步,付诸行动
深层价值取向清单

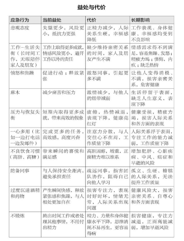
应急行为和相应的影响的清单

常见表现障碍清单

【进群】听友群VX:xq411509802
不定期更新分享的电子书以及梳理的思维导图
