最近听英文播客真是打开了新世界的大门。
在 Lenny's Podcast 的这期里:I’ve run 75+ businesses. Here’s why you’re probably chasing the wrong idea. | Andrew Wilkinson
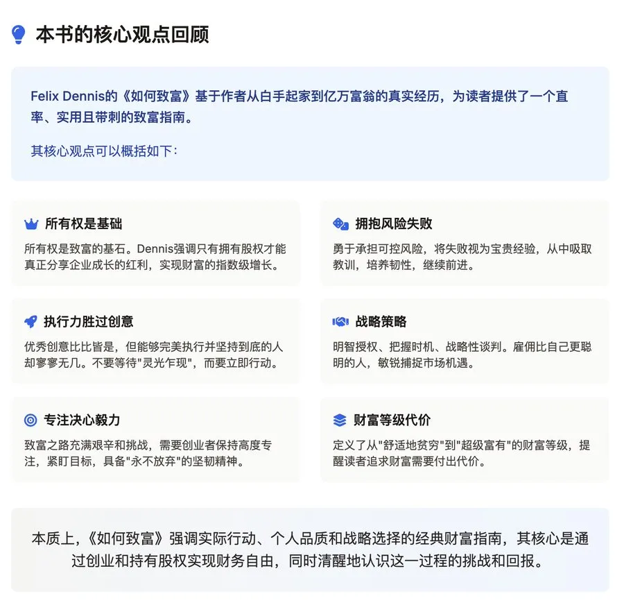
嘉宾推荐了一本书叫《How to Get Rich》(如何变得富有)。
书名是直白了一些,不过作者Felix Dennis确实是亲身走完这条路的亿万富翁(财富峰值£5亿)。
作者的核心观点非常反传统:
致富不是遥不可及的梦想,而是一种可以通过学习掌握的技能。
他给出了一个简单粗暴的核心公式:
财富 = 所有权 (Ownership) + 执行力 (Execution)
这个公式,
是他白手起家经验的浓缩。
说到这里,不妨先来看一下他定义的财富。
他把财富划分为从“舒适地贫穷”到“肮脏地富有”等多个等级。
(请做好心理准备,昨天很多有人钱看到这个图之后,都陷入了沉默。)
他认为,舒适的富有,是一个不错的财富等级。
看完了财富的定义,继续进行公式拆解:
所有权:作者认为这是唯一重要的事。
薪水让你变富有是幻觉,只有股权才能让你在睡觉时也赚钱。他建议创业者要像饿狼护食一样守护自己的股份。
执行力:一个被完美执行的平庸想法,胜过1000个躺在脑子里的“伟大创意”。
别再等那个灵光一闪了,行动才是王道。
但拥有策略还不够,心态才是最硬的“通关密码”:
• 极度专注:要像“寻找松露的野猪”一样,屏蔽所有噪音和负面影响。
• 拥抱失败:作者直言,如果你不敢公开地、灾难性地失败,那你致富的机会微乎其微。
• 坚韧不拔:对财富的渴望必须上升到“强迫性的痴迷”,永不放弃。
除了核心的内容之外,梳理的核心观点我也都让Kimi整理成了一张卡片。
如果你想了解更多信息,可以收听这期,ListenHub 制作的的 10 分钟播客版本。
这本书里最让我震撼的是作者的坦诚。
他毫不避讳财富的【代价】。
他在书中坦言,想要变得富有,这条路需要付出巨大代价:
难以想象的时间投入、社交家庭的牺牲、以及巨大的精神压力。
这杯酒,不是每个人都喝得起。
