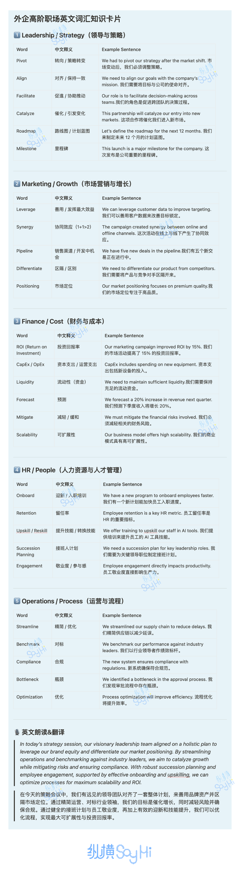
你在工作中用英文的时候,不管是presentation还是email和report,会不会总感觉所用的词汇和表达过于简单,听上去缺乏一种高级感呢?比如,两句话意思差不多的话,(我们应该合作让品牌变得更好、赚更多钱)你这样说:
“We need to align our objectives to catalyze cross-functional synergy and leverage our brand equity for maximum ROI.”
是不是感觉就是比
“We should work together to improve the brand and make more money.”
专业感差了100倍呢?
所以今天,我就要带你学 外企最常用的高级职场词汇,我把这些单词和表述分了不同的类别,教你不只是「懂」,而是会在简报、email、会议里灵活用出來。
📝 本期的知识卡片我们整理在下面啦:

