这一期「东观西望」我们把话题转向了日常生活中最容易被忽视、却能照见社会文化差异的议题——垃圾分类。英国的垃圾分类看似制度齐全,但实际执行常常“摆烂”:居民理解度低,分类效果有限,甚至出现过在垃圾桶里安装“监控器”的奇葩操作。而在日本,垃圾分类则到了“变态细致”的程度:从十几页甚至几十页的分类手册,到新居民参加说明会、甚至要通过分类考试;错误丢弃会被贴上“红色不及格标签”,社死感十足。节目中Bessie和美兰还聊到日本街头几乎看不到垃圾桶的原因、邻里间轮流管理垃圾点的社区责任实例,以及垃圾分类如何推动了日本二手店文化和品牌设计的变化。日本的细致、英国的随性,也许正好折射出两种社会在规则与自由之间的不同选择。
【本节目由Withinlink碚曦投资协作体出品】
【主播】
李倩玲 Bessie Lee
广告营销行业资深从业者,商业观察者
蒋美兰
前数字营销公司「费芮互动」创始人、前电通集团合伙人,现定居日本的零售科技观察者
【本期内容提要】
01:08英国垃圾分类冷知识:一年 130 亿个饮料罐,垃圾桶里还有“监听器”
02:30在日本,如果没有通过垃圾分类考试也许就租不到房子
03:54在日本丢错垃圾,会被贴“红色不及格标签”
05:50英国的掩埋税与30年的垃圾分类历史
08:34日本2000年开始全国统一分类,守规矩成社会责任
12:25日本的手册规定:瓶子要拆盖、油要吸干、树叶要剪短
14:13日本的大型垃圾处理规则
19:36邻里轮流管理垃圾桶,是日本社区责任感的重要体现
27:48为什么日本街头没有垃圾桶?
33:24垃圾分类推动二手店与商品设计的繁荣
39:18英国计划2027年实施饮料瓶“押金返还”制度
44:30给旅行者的提醒:Airbnb住客一定要先研究垃圾手册
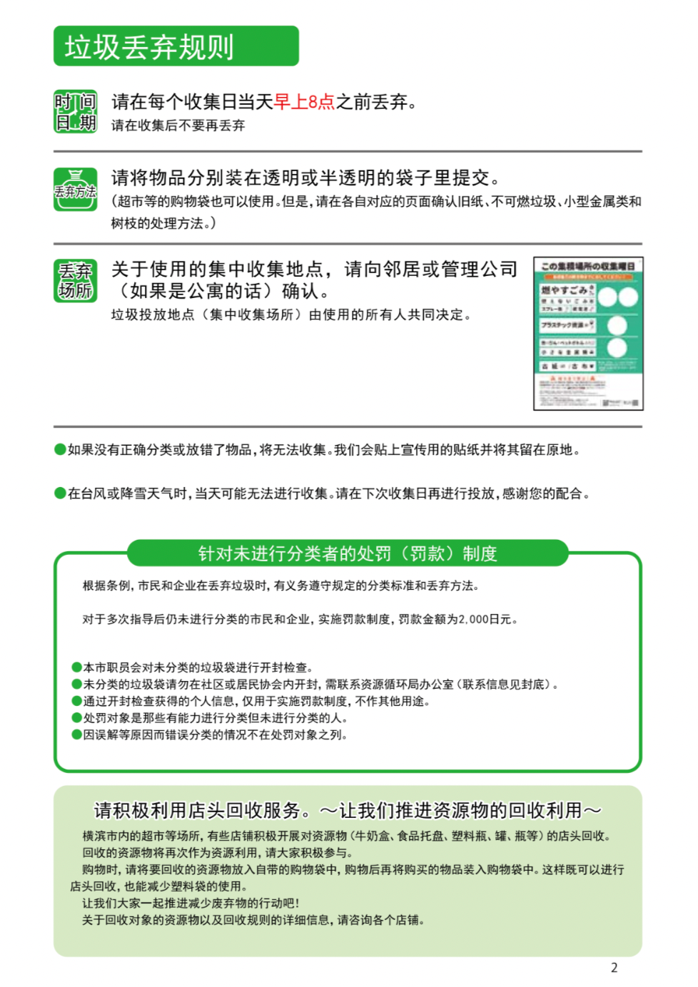
横滨垃圾和资源分类方法手册👇🏻
















【后期制作】
Jean
【收听方式】
推荐您使用Apple Podcast、小宇宙APP、喜马拉雅FM、网易云音乐、QQ音乐、荔枝播客、Spotify或任意泛用型播客客户端订阅收听「贝望录」。
【收看方式】
B站:贝望录播客官方账号
小红书:李倩玲
【互动方式】
微博:@贝望录
微信公众号:贝望录+
