《这就是美国》第二季——从旧帝国的秩序到新世界的反叛,第一集。
订阅专题更优惠,上新特价中!已购单集的费用也可以在订阅专题时抵扣,无需担心重复购买。
直接到达:《中东往事》全集在小宇宙专辑,欢迎订阅与关注
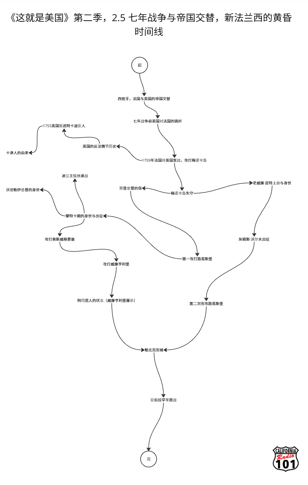
2.5 七年战争与帝国的更替,新法兰西的黄昏——简介

1. 【帝国更迭的隐秘脉动】
00:19 帝国兴衰的本质
01:12 西班牙的兴起与衰落
02:14 法国的崛起
03:06 中央集权与重商主义的基石
04:22 “既要又要,最终什么也没有”
04:47 英国的长期谋略
05:24 议会制与统一
07:03 议会、海军贸易与殖民地的三角闭环
08:11 一个头脑冷静的战争合伙人
09:18 殖民时代的殖民版图
2. 【英法全球博弈的时刻】
09:58 英国“两个印度”的赌注
10:53 七年战争的导火索
11:31 “海盗”的挑衅
11:55 凡尔赛的怒火,法国的最后通牒
12:20 来吧,梅诺卡岛
14:08 英国对战争的全面show hands
3. 【“对法国的仇恨”与世界战争】
15:18 我出钱你出命,英国资助普鲁士
15:58 东方战线
16:53 战争之初的落败
17:53 延续百年的仇恨
19:14 文化作品中的歧视与抹黑
21:08 反法情结的顶峰
4. 【反法情绪的实践】
22:51 阿卡迪亚大驱逐
24:04 阿卡迪亚人的中立困境
25:23 战争的借口,英军总司令之死
26:21 布雷顿角之争
27:40 教堂里的“人质”与破碎的家庭
30:39 “阿卡迪亚那”的由来
33:22 从阿卡迪亚到卡津文化
34:52 卡津文化的由来
35:38 围攻路易斯堡
36:18 劳登勋爵的信
5. 【转折点,运筹帷幄的人】
38:16 威廉·皮特父子
40:30 老威廉·皮特的政治风格
42:45 “伟大的平民”称号
44:22 放弃汉诺威,主攻殖民地
47:19 殖民地交通的战略考量
51:05 “不幸中的万幸”
52:22 法国老将蒙特·卡姆侯爵
54:36 奥地利战场的青年时光
58:21 荣耀与宿命
59:55 沃德勒伊的经验与野心
01:06:08 与总督的冲突与军人的使命
01:08:36 围攻奥斯维格要塞
6. 【不幸预言的自我实现,一战再战】
01:11:41 英法的海陆优势对比
01:14:22 圣劳伦斯河门户大开
01:15:47 被迫的阵前谈判
01:18:48 威廉亨利堡大屠杀
01:20:19 阿岗昆人的复仇
7.【加拿大的直布罗陀】
01:26:54 青年将领詹姆斯·沃尔夫
01:28:48 “加拿大的直布罗陀”
01:29:59 路易斯堡围攻战
01:31:00 “热弹”
8.【新法兰西的黄昏,围攻魁北克】
01:33:15 兵临城下,围攻魁北克
01:36:21 轻敌的沃尔夫
01:38:05 英军的扫荡
01:40:47 围城中低落的情绪
01:44:01 奇袭富隆镇悬崖
01:47:08 一个不可能完成的任务
01:48:55 一念之战,血色的亚伯拉罕平原
01:50:43 蒙特利尔投降,与新法兰西的陨落

1745年北美法国殖民地,西班牙殖民地与英国殖民地的对比

路易十五(1710-1774)

乔治二世(1727-1760)

英国的反法情节代表作之一,加莱之门

梅诺卡岛

(老)威廉·皮特 William Pitt (1708–1778)

威廉·雪利|William Shirley(1694–1771)

劳登伯爵(约翰·坎贝尔)|John Campbell, Earl of Loudoun(1705–1782)

阿卡迪亚与布雷顿角(新斯特科舍)

1755驱逐阿卡迪亚人



今天Cajun卡津人的Acadiana

卡津菜Jambalaya——什锦菜

1733波兰王位继承战

路易-约瑟夫·德·蒙特卡姆侯爵|Louis-Joseph de Montcalm(1712–1759)

詹姆斯·沃尔夫|James Wolfe(1727–1759)

皮埃尔·德·里戈-德·沃德勒伊侯爵|Pierre de Rigaud, Marquis de Vaudreuil-Cavagnial(1698–1778)

法国的火枪队

路易斯堡

1758围攻路易斯堡

沃尔夫带领士兵在悬崖上的攀爬

围攻魁北克

指挥中的蒙特卡姆

恐怖对射,亚伯拉罕平原战地图

沃尔夫之死

蒙特卡姆之死
