《这就是美国》第二季——从旧帝国的秩序到新世界的反叛,第一集。
订阅专题更优惠,上新特价中!已购单集的费用也可以在订阅专题时抵扣,无需担心重复购买。
直接到达:《中东往事》全集在小宇宙专辑,欢迎订阅与关注
2.6 胜利的诅咒,1763皇家宣言与弗吉尼亚的噬土猛兽——简介

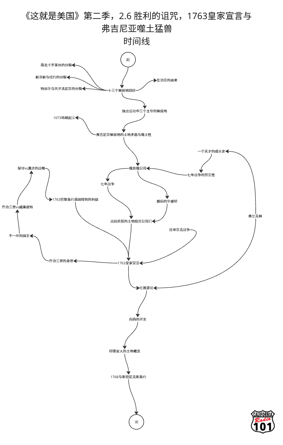
2.6集时间线
1. 【独立宣言的密码】
00:22 独立宣言的原件
01:18 56位签字代表
01:37 回顾第一章中的9个殖民地
02:01 南北卡罗莱纳殖民地的分裂
04:33 新泽西与特拉华的形成
06:55 1732年,最年轻的佐治亚
2. 【三驾马车】
08:17 三个殖民地领导的独立运动
09:31 马萨诸塞:“波士顿小虎队”
09:48 “弗吉尼亚F4”
09:55 “宾夕法尼亚SHE”
10:28 七年战争胜利的后果
3. 【胜利的诅咒】
11:09 旧帝国秩序的更迭
11:42 巴黎条约,永不落的太阳
13:31 弗吉尼亚的困兽
15:24 越有钱的人,越渴望富有
16:24 自力更“生”下的土地谜题,
4. 【弗吉尼亚的土地饥渴】
17:54 土地的分配问题
19:13 1676培根起义
21:00 起义的根本矛盾
22:25 土地的吸血鬼,烟草
25:07 新地方的商机
5. 【富兰克林:从“打工人”到“投资者”】
26:50 一个天才的成长
27:33 富兰克林放风筝的故事
29:46 蜡烛匠家的小儿子
30:38 “困难总比梦想多”
31:55 冬、夏令时的灵感来源
32:43 曾是一个契约奴
34:10 “沉默的寡妇做好事”
37:34 一身反骨即成
38:26 “伦敦历险记”
42:33 北美“小型兄弟会”
44:25 宾夕法尼亚公报
44:51《穷查理年鉴》
47:10 退休了的“投资人”
48:39 抄底俄亥俄公司
6. 【弗吉尼亚精英的“财富经”】
50:43 华盛顿的财富版图
54:13 婚后的生活
54:42 外贸与本土“两手抓”
56:15 密西西比土地公司
58:03 酒杯碰撞都是“财富”的声音
7. 【“暴君”乔治三世与王室领地】
58:41 《1763皇家宣言》
01:03:03 又一个鸡娃的故事
01:07:02 英国传统战略与激进派的冲撞
01:11:43 西班牙问题
01:13:23 弗罗里达、古巴、菲律宾
01:16:16 “对内小心度日,在外少惹是非”
01:17:09 领地与殖民地的区别
01:19:12 渥太华起义
01:21:49 庞蒂亚克酋长
01:24:52 “断人财路,如杀人父母”
8. 【游说行动】
01:26:24 富兰克林的爱尔兰之旅
01:27:27 后背发凉,独立意识的觉醒
01:28:35 对伦敦议会的游说
01:32:10 睁一眼,闭一眼
9. 【文字与没有文字,两个文明的信息差】
01:34:10 没有文字的文明如何理解合同与地约
01:36:32 与易洛魁的“交易”,暗偷与明抢
01:37:58 边境摩擦的开始
01:39:48 1768斯坦尼克斯条约
01:40:25 噬土者的胜利
01:42:07 可以妥协的弗吉尼亚与无法妥协的马萨诸塞

《独立宣言》原件永久陈列于华盛顿特区国家档案馆博物馆的自由宪章圆形大厅内。

南北卡罗莱娜与左治亚殖民地

十三殖民地

“1763巴黎条约”英国得到的路易斯安娜的东部,也是《1763 皇家宣言》所涵盖的土地(粉色部份)

乔治三世|George III(1738–1820)

弗雷德里克王子|Frederick, Prince of Wales(1707–1751)

奥古斯塔王妃|Princess Augusta of Saxe-Gotha(1719–1772)

比特公爵(约翰·斯图亚特)|John Stuart, 3rd Earl of Bute(1713–1792)

本杰明·富兰克林|Benjamin Franklin(1706–1790)

基斯总督|William Keith(1680–1749)

理查德·亨利·李|Richard Henry Lee(1732–1794)

婚后的华盛顿在弗农山庄

乔治·梅森|George Mason(1725–1792)

庞蒂亚克酋长|Chief Pontiac(1720–1769)

庞蒂亚克的名字后被挪用在一汽车品牌上

易洛魁人

《1763 皇家宣言》手稿影像
