🦸💥「读书会」特别节目
《迈向复杂世界的心智成长》
本期读书人:Cici、蓝老师、Queenie、孔明老师、晓霞老师、Sherry、Summer
是单一自我中心的以我为尊、还是被他人观点同化的规范主导、亦或是整合多种视角的自主导向、还是开放包容动态超越内观自变的,请听各位老师精彩的讨论
⏰时点索引
激烈讨论话题,单一索引不够过瘾,大家自行探索关键点
🔮内容注释
❣️如果你也对这本书感兴趣,欢迎把观点打在评论区一起讨论~
🥳本期供应商
策划:Cici、蓝老师、Queenie、孔明老师、晓霞老师、Sherry、Summer
剪辑:Cici
图文:Cici
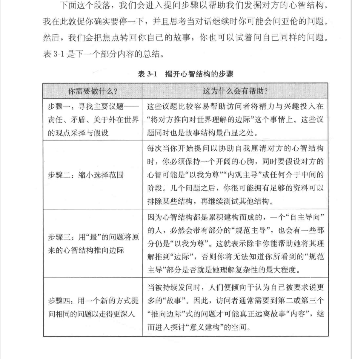
以下是P67-P69以及亚伦案例的具体内容





