书接上回,这期继续聊聊同期训练的营养摄入建议、对大众人群比较重要的健康收益和不同项目的训练建议
欢迎大家加入听友群,可以添加小助理微信:daxiongnizaiganma,小助理会将您拉进听友群中
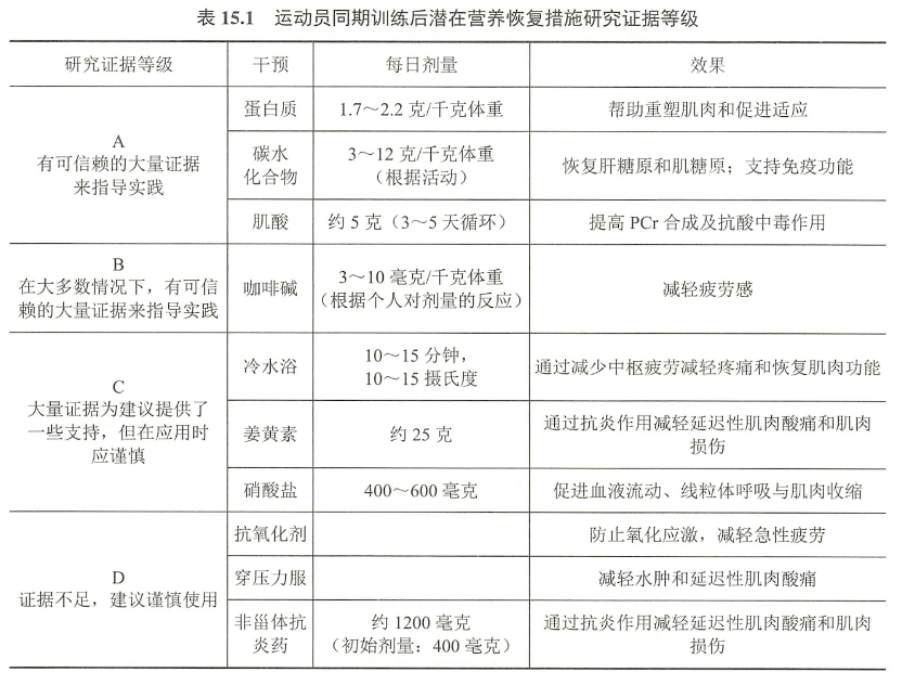
04:05 同期训练中碳水化合物的摄入建议
06:40 同期训练中蛋白质的摄入建议
09:42 谨慎推荐两种可以额外补充的补剂

15:33 睡眠对同期训练恢复的影响
22:15 同期训练形式对健康的改善
32:10 对青少年进行同期训练的建议
34:44 对老年人进行同期训练的建议
41:50 同期训练的性别差异
47:51 自行车项目的同期训练
53:35 长跑/马拉松项目的同期训练

62:30 滑雪、足球和综合格斗等项目
参考文献
《同期有氧和力量训练——科学基础与实践应用 Concurrent Aerobic and Strength Training
Scientific Basics and Practical Applications》 [德]莫里茨·舒曼 [挪]本特•R朗内斯塔德
