hello大家好!欢迎来到《精神跳跳糖》,今天是关于近期的文学热点,表面是热点,内里确是对文学世界一个很好的写照。
1. 00:37 新书速递:《她们的西南联大岁月》——那段岁月里的B面
2. 一面获奖:
02:39 热点:①刘震云获意大利国际南北奖;②国际布克奖长名单的公布
10:46 中国作家获国际奖的难,说明了什么呢?
3. 一面抄袭:
18:18 杨本芬奶奶的抄袭事件说起:关于这件事,关于这些人
26:44 观点:有抨击的,也有愿意谅解的;有反,也有正
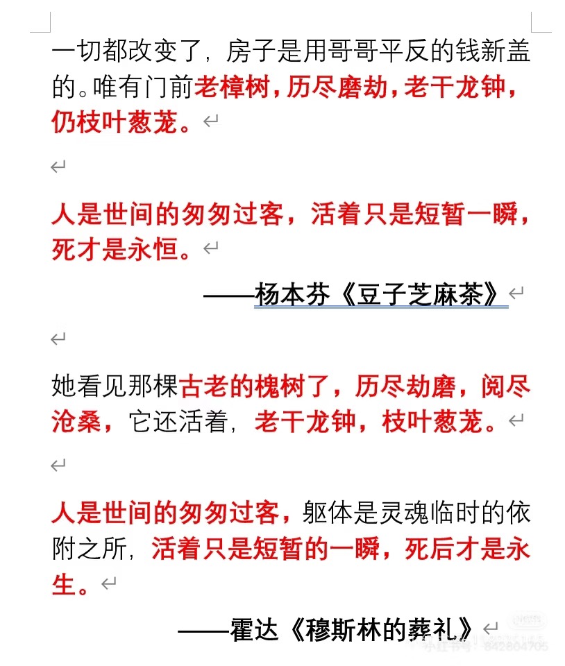
28:21 抄袭与原作相同文字段落的对比为例,说明语言是文学的血肉
42:27 探讨:什么是化用或者引用,什么又是抄袭?
47:25 写作的困境,也是编辑与出版方的失责
50:23 真的很好奇:为什么,他们没有文字洁癖或者原创洁癖
网友的对比图:


📚涉及到的书本:
国际布克奖长名单里的书:
- 《蜡像娃娃》by 丹麦作家奥尔加·拉文
- 《女巫师》by 法国作家玛丽·恩迪亚耶
- 《导演》by 德国作家丹尼尔·凯尔曼
- 《逃兵》by 法国作家马蒂亚斯·埃纳德的
- 《被记住的士兵》by 荷兰作家安杰特·达涅
- 《没有男人的女人》by 伊朗作家沙赫尔努希·帕尔西普尔
- 《德黑兰的夜晚很安静》by 德国作家希达·巴扎尔
- 《台湾漫游录》by 中国台湾作家杨双子写的
关于抄袭part提到的书:《秋园》《芝麻豆子茶》《穆斯林的葬礼》
🎵片头曲:雨中舞
🎵片尾曲:life is funny
欢迎在以下平台关注我们:
👗听友群:popcandyrocks
