原本我们接触心理健康知识、了解孩子的发展差异、学习情绪引导方法,初衷都是为了更懂孩子、更好地贴近孩子的内心。可当这些心理学相关的概念慢慢走进日常家庭生活后,我们以为的 “理解” 并没有真正降临,反而是内心的焦虑先一步被放大了。我们总想着用学到的知识去解读孩子,却在不知不觉中偏离了初心。其实绝大多数家长,心里都满是对孩子的爱,从来都不是有意要对孩子百般挑剔、刻意苛刻。恰恰相反,正是因为太过在意孩子的成长,太过担心他们走弯路、受委屈,太过迫切地想帮孩子解决问题、变得更好,才会在看到孩子的某一个行为、某一种表现时,下意识地就想立刻给出一个解释,快速判定孩子行为背后的原因。
这一期内容,我们想和大家聊一种在家庭教育里极为常见,却又很容易被家长忽略的状态 ——评价模式。这种模式,不一定是劈头盖脸的批评,也不一定是语气沉重的指责,很多时候,它甚至会披着关心、体贴,或是 “我想好好理解你” 的温柔外衣出现,让我们根本察觉不到。但只要我们跳过了对孩子行为的细致观察,没有耐心去探寻行为背后的真实原因,只是急匆匆地用一个词、一个标签去框定孩子、定义孩子,这种评价模式就已经悄然开启了。尤其是在当下,各种心理学知识、育儿理论随处可见,半专业、生活化的心理词汇随手就能用到,我们总会误以为自己越来越懂孩子,越来越懂身边的人,可静下心来想想,很多时候,我们不过是换了一种所谓的“更专业”的标签、做出了片面的判断罢了。
最后也要和大家说清楚,评价并不是完全不可取,家庭教育里也做不到完全没有评价。核心关键在于,我们的评价是否贴合真实行为事实,是否只针对具体的行为本身,而不是否定孩子的整个人、给孩子贴上永久性的负面标签;是否能在评价之后,带着孩子去发现问题,引出下一步的观察、引导和实际行动。比起急着去定义孩子是怎样的人,急着给他们的行为盖棺定论,或许更重要的,是给孩子留足成长的空间,留一个可以慢慢改变、持续被我们温柔理解的余地,让孩子在包容里慢慢成长。
“身体的缺陷当然会造成很大障碍,但并非命中注定无法摆脱的。如果心灵足够努力,也足够灵活,从而能设法克服身体缺陷造成的障碍,这个人也能取得跟正常人一样的成功。事实告诉我们,很多存在身体缺陷的儿童,他们尽管受到了困扰,却取得了甚至超过身体健康的人的成就 —— 在这些儿童那里,缺陷成为动力,促使他们做出更大的努力。”
——《自卑与超越》
【叭叭的人】
制作与主讲|小牛
“日不足者,日有余矣”
【时间轴】
00:54本期概述与背景
03:28评价模式是什么样的?
08:53为什么我们总是陷入评价模式?
15:25评价模式会带来的问题和隐患
20:05如何避免陷入不良的评价模式以及如何使评价具有建设性
【敲黑板】
执行功能(executive functions)原本指的是一组较高层次的认知过程,用来控制和协调思想与行为,尤其是在不能只靠习惯反应的时候。通常包括工作记忆、抑制控制和认知灵活性,也常被概括成帮助人计划、聚焦注意、记住指令、同时处理多件事的能力。
ADHD(注意缺陷多动障碍)一种常见的神经发育特质,核心表现为注意力难以集中、容易分心、多动或冲动,并非单纯 “不听话”。
自我同一性 个体对“我是谁、我想成为什么样的人、我要走怎样的人生道路”形成稳定、连贯、统一的自我认知,是青春期至成年期核心心理发展任务。
伪心理学:那些看起来像心理学、会用很多心理学词汇,但其实缺少可靠证据、主要靠直觉包装和说服力运作的说法。
NPD(自恋型人格特质 / 自恋型人格障碍)以过度自我中心、极度需要他人赞美、缺乏共情能力、习惯贬低他人为主要特征的人格倾向。
BPD(边缘型人格障碍)一种情绪与人际关系极不稳定的人格特质,常表现为害怕被抛弃、情绪剧烈波动、自我认知混乱、冲动行为明显。
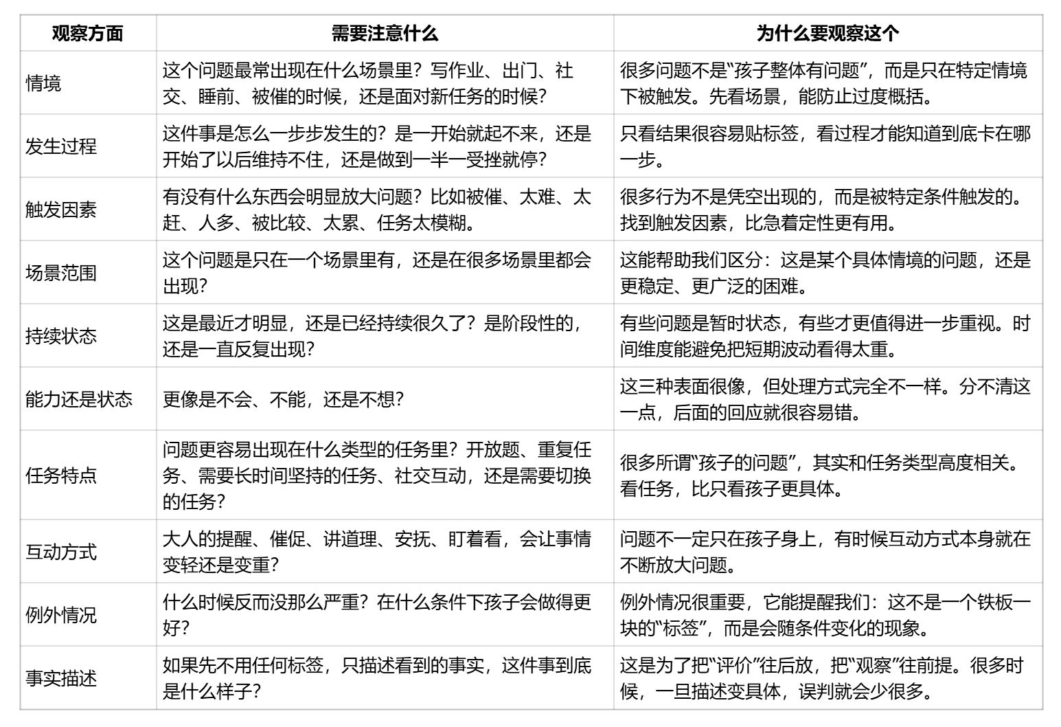
观察表格

