
🛣️ 在 315 和“假洋牌”被点名的节点,我们提前年前录的这期节目拿了出来。当品牌、渠道、检测机构、认证标志、达人、打假人都在同时发声——一个产品背后,其实存在着一整套复杂的“信任体系”。但问题是,这些信息并不总是指向同一个结论。这一期,我们从一个当下最常见、也最容易被误解的概念开始:溯源。
本期我们邀请到的嘉宾是 Eric,一位真正从源头走到终端的从业者。他既是农场主,也参与牛奶工厂的生产,同时也在做品牌和产品销售,相当于完整经历了从养殖、加工到市场的一整条链路。在“溯源”这件事情上,他既是被参观的一方,也是行业里长期在做溯源的人。我也回顾了自己之前在做保健品供应链时候工作中的一些关于“溯源”和“认证”假洋牌的啼笑皆非,当我收到渠道的溯源“剧本”,变成了一种“专业演出”、我还见过渠道给我的剧本的那种、厂长、研发、消费者、都是 play 的一环。更有所谓海外品牌找外模“演”,不仅产品在海外查无此品,这些人更是查无此人。真的很想说:世界纷纷扰扰喧喧闹闹什么是真实。
🧭 本期你将听到
· 为什么“溯源”会成为当下食品行业的标配动作?
· 一个真实的牛奶溯源流程,到底在展示什么?
· 行业里的“溯源”,和消费者理解的“溯源”,为什么会有偏差?
· 从牧场参观到工厂开放,溯源在建立什么样的信任?
· 溯源为什么逐渐从“信息工具”变成“内容形式”?
· 直播电商中的溯源,在解决什么问题?
·“原产地故事”和“沉浸式体验”,如何影响决策?
· 进口保健品的溯源,为什么更复杂?鱼油的认证也是商业故事?
· 当信息本身不完整时,消费者的判断空间在哪里?
· 以及,从业者是如何交叉验证一个产品的?

…………………………………………………………
《谁在为食物做背书》是我们新开的一个系列。我们想聊的,不是某一个具体产品,而是一个产品是如何一步步变得“让人相信”的——从品牌讲述、渠道筛选,到检测报告、认证标志,再到达人推荐和直播内容,这些不同的声音共同构成了我们对一个产品的认知。但这些信息并不总是站在同一个立场上,它们各自有逻辑、有目标,也有边界。所以很多时候,消费者以为自己在获取更多信息,其实是在一个复杂的系统中被不断影响判断。这个系列,我们想把这些“背书”的来源一层一层拆开来看——不是告诉你该信谁,而是帮你看清楚,这些信息本来是怎么运作的。
……………………………………………………
📍 时间轴
00:00 开场|315曝光 + 假洋牌风波,信任体系正在被重新审视 .从央视点名、溯源造假聊起:当品牌、渠道、认证、达人都在发声,我们到底该相信谁?
02:10 系列背景|谁在为食物背书?我们拆解整条“信任链” ,从渠道选品、品牌故事、检测报告到达人带货,这一系列想一层层拆开食品行业的“背书体系”。
03:20 本期主题|溯源,是透明,还是一种“看起来透明”? 溯源为什么会成为标配?它到底是在解决信任问题,还是在制造信任感?
05:00 嘉宾登场|农场主 Eric,横跨养殖-工厂-品牌的全链路视角 :从源头到终端,完整经历供应链的人,来讲溯源这件事到底有多难。
07:20 溯源的起点|它本来是“连接农产品与消费者”的方式 :早期溯源更多是去中间环节、帮助农民卖货,但后来逐渐开始“变味”。
08:00 行业真实|很多溯源,只是在证明“你真的存在” :看牧场、看工厂,本质是在验证:你是不是有牛、有厂、不是骗子。
09:30 真实溯源体验|理想中的牧场 vs 实际的工业现场 :蓝天草地的想象 vs 尘土飞扬、不能进入的真实生产环境,认知落差巨大。
11:30 关键认知|你在牧场,但其实“不在牧场里” :参观动线与真实生产是隔离的,溯源天然存在“观看边界”。
12:30 溯源的本质|其实是一种“被设计过的产品体验” :参观路线、讲解内容、体验设计,本质都是供应链的一部分“产品化”。
14:00 用户关注点|消费者真正关心的是安全与品质 :牛吃什么?有没有抗生素?有没有激素?这些才是核心问题。
15:30 行业误区|无抗≠不用抗生素,无激素更复杂 :很多标签本身就是被市场放大甚至误读的概念。
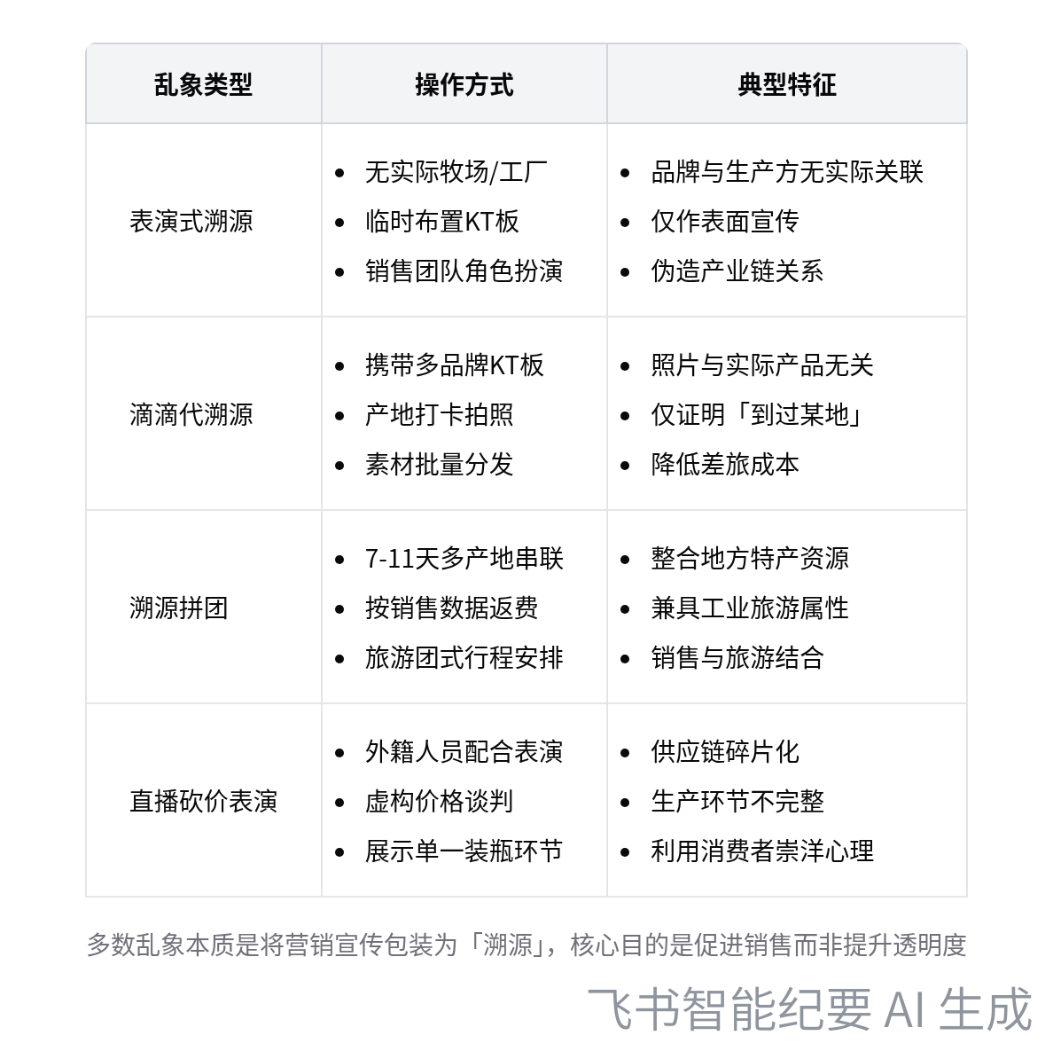
20:40 溯源分层|30分、60分、80分溯源的差别在哪里? 关键不在“有没有溯源”,而在有没有能力回答问题、解释细节。
28:20 行业灰区|“表演式溯源”开始出现 :没有牧场的品牌,也能通过布置场景、团队配合完成“溯源表演”。
31:40 私域玩法|滴滴代溯源、拼团溯源、产业旅游 :溯源逐渐演变成一种低成本内容生产和销售工具。
34:30 跨境补剂保健品|供应链被切碎,溯源本身就很难成立 :原料、生产、灌装、贴标分布全球,“完整溯源”在现实中几乎不存在。
36:00 认知差|溯源被当作“严谨行为”,但本质是营销形式 :它更像一种升级版广告,而不是完整的信息披露。
40:30 经典案例|鱼油溯源视频,其实是“内容剪辑逻辑” .展示最有视觉冲击的环节,而非真实完整链路。
45:00 核心矛盾|行业真实 vs 消费者想象之间的鸿沟 :草原牛奶、工厂厨房、预制菜争议,本质都是认知错位。
49:40 一个重要发现|溯源反而成为“用户洞察最前线” :用户在现场真正关心的点,往往不是品牌想表达的。
55:00 溯源进化|从To G → To C → To 销售赋能(3.0阶段) 今天的溯源,本质是销售培训与内容生产工具。
59:00 数字化溯源|扫码、摄像头、检测报告,真的有用吗? 信息透明≠信任提升,大量“透明化动作”其实没人看。
01:02:00 一个反常识结论|透明,本身不创造价值 :真正有效的是监管抽检,而不是信息堆砌。
01:06:30 现实提醒|哪些渠道更容易“脱离监管”? 公开电商在监管范围内,而私域反而更难被抽检。
01:07:30 实用建议|普通人如何更真实地理解供应链? 与其看直播溯源,不如去真实工厂参观,建立基础认知。
01:12:00 彩蛋|如何判断“溯源是真是假”? 看地图、看主体、看链路是否对得上,避免被表演带节奏。
01:15:00 结尾|回到理性消费:不要被健康焦虑裹挟,也不要对产品抱有不切实际的幻想。

📖 保健品补剂类产品链接:
Vol-80 未来食品和个性化营养:Super Foods 还是Super ADs?Feat.健谈
Vol-74 谁在操控我们的营养选择?从补剂全球格局聊到价格、观念与误区(无广)
Vol-64 春节送健康?内行人聊保健品真相,别和爸妈一起“上当” feat.这病说来话长(无广)
Vol-48 内行人秘籍:如何科学有效选择营养补剂,告别盲目跟风踩坑!
Vol-71 膳食补剂更真诚还是新套路?身心健康得斟酌丨串台三五环(无广)
最近的一些想法:其实有时候达人渠道对于假洋牌其实都是心知肚明无所谓的,因为假洋牌给的多,配合度高。好几个渠道因为这个新闻和我说:月、这不是基操吗?怎么就被放大了。我也不知道说什么,难道大家都在做就代表没问题吗?
还有一个问题,“到底什么是假洋牌”,我一直无法回答自己这个问题,假洋牌怎么定义,你说 sw 现在就是合生元的、品牌确实是澳洲吧、原物料丸子肯定大多数还是是国内做的、出口的,国外装的。
反正我们听友群最近也在讨论这件事情的时候,我也不知道咋说了,我说过这个问题吧,你去官网国外看一看有没有这个品牌,没有那肯定是假啊,老外都喜欢做官网的呀,最基本的操作好吧,我说这种拼写,qlane euu 什么 kk 的、拉吧拉吧一堆、你一看就是中国人编出来的英文的这种组合,那肯定就是假洋牌啊。你为什么要买它呢?而且,我说过很多遍了,这种直播间的主播的推荐的三无产品不要买,不要买。你非要买啊,你现在买了,然后被爆出来出问题了,你还问我怎么办,我怎么办?我早跟你讲不要买的呀,你自己要买的呀,我也气晕了。
最后、一个不知道是什么的故事,找我们投节目的还是假洋牌多,瑞士、新加坡、美国、hk 各种都有,我倒是想合作 doctor best,反正人家没看上我。
还行一有意思的问题:印度人做的美国品牌,由中国团队分销运营中国市场,是不是“假洋牌”呢
🫂 听友群,添加:yuewanrouu 或者扫码

🎙 制作团队:
主播:
制作人:月月
声音设计师:LIBING
🟥 声明:
本播客的内容仅代表个人观点,并不代表任何单位、供职机构等的立场,也不构成任何形式的医疗意见或建议等。本内容仅供健康科普使用,不能作为诊断、治疗的依据,请谨慎参考。未经本播客的授权,不得转载或使用播客节目中的任何内容。禁止未经授权的任何商业或非商业目的而使用本播客任何内容、信息、对话、声音或数据等用于人工智能(AI)和机器学习(ML)的模型训练。
本播客所载信息、意见不构成对买卖任何产品或者服务决策建议的服务。该等信息、意见在任何时候均不构成对任何人的具有针对性的、指导具体投资、消费的操作意见,订阅者应当对本播客所载信息和意见进行评估,根据自身情况自主做出决策并自行承担风险。
节目内容版权归属大食话®️所有
📻 收听平台:
小宇宙/Apple podcasts/喜马拉雅/网易云音乐/QQ音乐/豆瓣/Spotify/CastBox/Overcast/Pocket Casts等平台搜索【大食话】, 大食话播客名片 也可以找到链接
联系方式:
📮 大食话邮箱:bamoon69@outlook.com
🎙 欢迎给我留言/发邮件 联系我
即刻: 月莞柔
🍠:月月的大食话

