咖啡9块9一杯,汽车、家电国补降价,身处人类物质文明最丰富的时代,我们却普遍陷入一种集体焦虑:赚钱越来越难,感觉自己越来越穷。
我们习惯性将财富等同于银行卡里的数字、名下的房产与资产,为了追逐这些符号拼命奔波,却在日复一日的忙碌中迷失了方向。我们把搞钱当成人生唯一目标,将存钱视为财富自由的唯一路径,最终却在陷入消费主义与搞钱主义的双重陷阱之中。
我们都知道,财富是认知的变现,投资是对世界观的投票。
那么,到底什么是财富?我们如何才能积累财富?如何实现财富自由?
本期播客,我们与《起朱楼宴宾客》主播大卫翁,从历史、文化、经济、社会学多个维度,拆解财富的本质,探寻属于普通人的财富认知与积累之道。
预告:418北京线下活动火热报名中,报名和加听友群请联系小助理微信

本期福利:评论区一周内被点赞的前10名评论,送出大卫翁签名版《资产配置行动指南》一书,欢迎评论~
===============================
本期嘉宾:
- 大卫翁:《起朱楼宴宾客》主播
本期主播:
- @石磊TheAttract 微博:石磊Attractor_MS
- @敏-姐 公众号:刘敏的咖啡馆
指路本质一:《Vol.20 货币的本质|串台:起朱楼宴宾客》
本期公众号文字稿:财富的本质
大卫翁新书购买链接:

==============时间线==============
第一部分 财富概念探讨
10:44 定义阐述:从人类社会整体看,财富是提升人类生存质量、扩大自由的真实资源和能力总和,货币是财富标志物和交易润滑剂,它的本质是信用,财富会随着社会信用、信心和参与者偏好变化而流动。
12:14 历史演化:不同语言中财富概念历史演化不同。
- 英语中“wealth”最初指幸福安康,后来逐渐向物质领域发展;
- 汉语中财富最初与货币、物资相关,汉代后接近现代概念,近现代拓展到知识、健康等领域。
文化差异:不同文化的财富观源于他们不同的生存方式。
- 拉丁语系注重财产占有和土地;
- 阿拉伯语系与商业和所有权有关;
- 汉语强调家内财物丰足;
- 英语和日耳曼语最初指幸福、能力和福祉。
22:34 传统经济学家观点
- 亚当·斯密:财富是劳动创造的产品、服务和真实福利,并非金银和货币。
- 大卫·李嘉图:财富是东西本身,钱是价值符号,不是财富。
- 欧文·费雪:财富包括实物、产权、所有权和能带来未来现金流的资本。
23:27 财富分类
- 真实财富:能直接满足需求的东西,如食物、住房、衣服和服务,无论有无金钱刻度,都是财富。
- 核心财富:持续创造价值的能力,包括健康、技能、认知、经验、人脉和解决问题的本事,对个人而言,无形资产(人力资产)比金融和实物资产更重要。
- 可兑现权利:被社会承认可稳定兑现的权利,如股权、专利、品牌等,能带来可预期的未来现金流。
第二部分 解构财富与真实案例
25:12 现代社会现象
- 矛盾感受:尽管生活在物质丰富时代,我们拥有更多追求幸福的能力和可兑现权利,但却普遍感觉赚钱难、自己变穷。
原因在于:
- 一是人性中多巴胺系统追求变化量,导致永不满足;
- 二是信息社会使人们与全世界光鲜的人比较,产生 FOMO(害怕错过)心理,破坏了对财富的主观感受。
财富状态区分
- 表面富有(rich):指收入和消费,是别人看得见的物质财富层面。
- 真正富有(wealthy):指资产和自由,可能是别人看不见的,是更注重内在的财富状态。
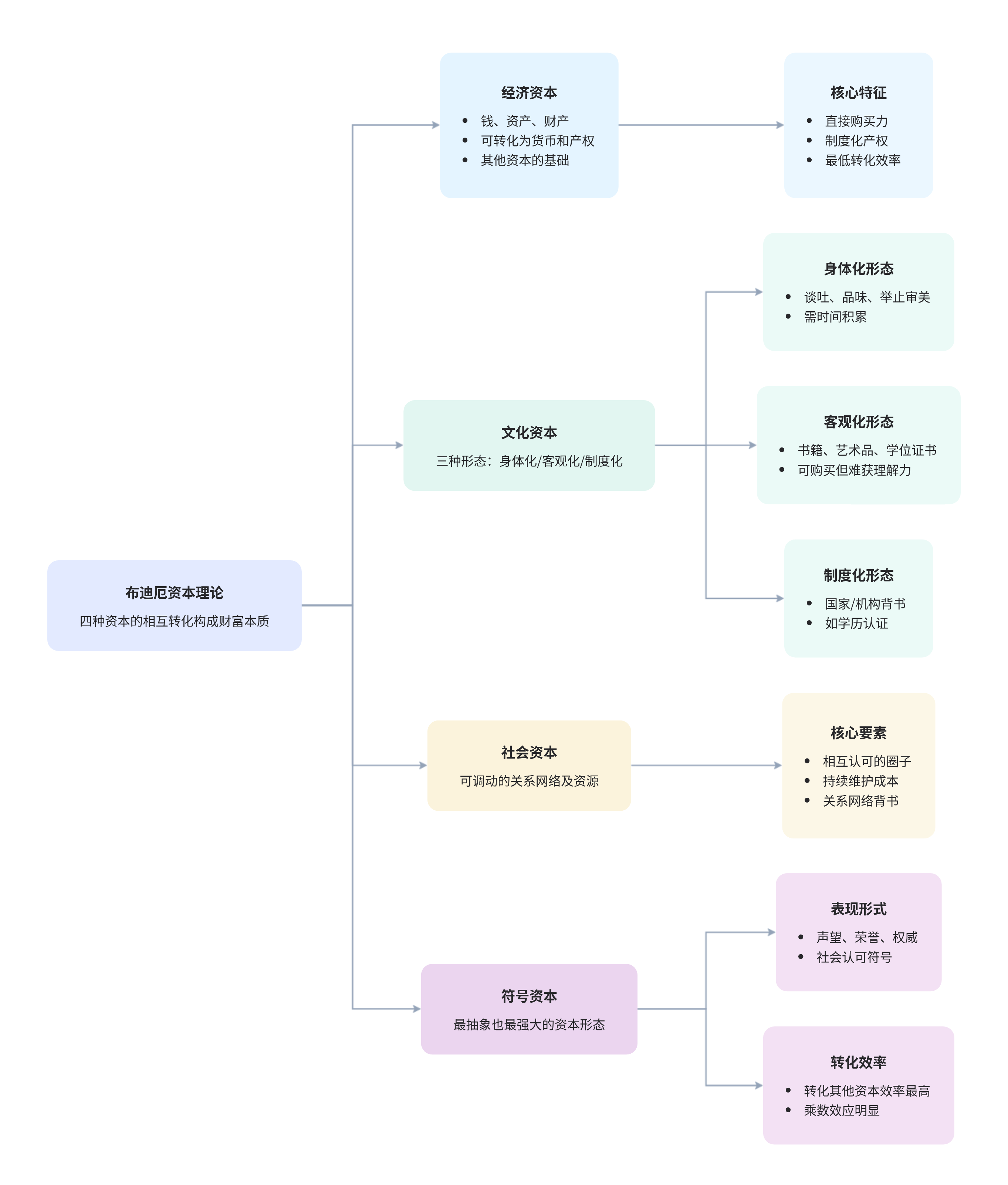
35:54 布迪厄财富定义
法国社会学大师皮埃尔·布迪厄:财富不仅是经济资本,还包括社会资本、文化资本、符号资本,真正的财富往往是这几种资本的相互转化。
- 经济资本:包括钱、资产和财产,可转化为货币和产权,是其他资本的基础,但用钱买社会地位效率低且被视为粗鄙。
- 文化资本:分为身体化、客观化和制度化三种形态。身体化形态需要时间的积累,如谈吐、品味;客观化形态可以购买,如书籍、艺术品;制度化形态则由国家或机构背书,如学位证书。
- 社会资本:指能调动的关系网络及附带资源与信任,需持续投资和维护,人脉是其中一部分,但更重要的是相互认可。
- 符号资本:是最抽象和强大的资本,通过职业经历、输出内容建立声望和权威,一旦形成能产生资本效应,转化为其他资本效率高。

51:51 安娜的故事
俄罗斯女孩安娜·索罗金就是这四种资本相互转化的活生生的案例
- 虚构经济资本:零资产撬动奢华生活
- 文化资本伪装:打造精英品味
- 社会资本扩张:打入纽约上流圈层
- 利用符号资本:名媛身份自带溢价
将四种资本相互转化,但最终因为银行贷款审批环节败露。
闭环与变现:虽最初骗局败露,但她利用曾经的故事将争议性符号转化为经济收益,将故事卖给网飞改编成美剧,出狱后通过社交账号接商业合作等。
安娜的instagram:

第三部分 财富创造与保管
01:01:35 钱与货的流转
流转机制:钱和货的流转随信用派生和湮灭而变化,会将财富在不同社会主体间转移。若执着于过去经验,将某些资产视为永恒财富,可能陷入痛苦。
房地产案例:2022 年后,很多人认为房地产是永恒财富,结果财富变为负债。
大老师 20 年在上海买房,24 年因居住价值需求变化而卖出,体现了房子除货币资本外,还具有居住、文化和社会资本价值。
01:10:17 二级市场投资策略
市场特点:2022 - 2024 年中国经济金融系统呈现货多钱紧状态,信用破灭导致货币紧缩,钱难赚但产能大,物价回落。
投资策略:在这种环境下,能产生稳定现金流的资产最有价值,如债券和能创造自由现金流的企业。
2022 - 2024 年无敌的资产配置策略是自由现金流股票策略加长期国债。
市场变化:2025 年上半年产能过剩,行业差异显现,有增长空间的产业受资金追逐;下半年海外 AI 基建爆发,国内部分资源和中间品产能开始出清;2026 年主线转向货,大宗商品牛市从有色过渡到能源、化工等。

01:24:59 不同市场表现
A股特点:A股短期受资金和情绪驱动,波动大,对长期价值钝化,但具有波动率的二阶价值,可利用其波动获取收益。
港股特点:港股的红利指数和现金流指数从 2024 年初到现在呈月线上涨趋势,科技指数波动大,对不熟悉港股的投资者较难赚钱。
——港股负责渐悟,A股负责顿悟
01:31:48 资产配置要点
抓住主要矛盾:资产配置应抓住当下主要矛盾,因为当下矛盾是系统运行动力来源,决定未来走向。不预测事件发生时点,但决策面向未来,需找到价值流动的主要线索。
匹配需求:资产配置要匹配生活需要、认知程度和风险容忍度,创造好的客户持有体验,才是真正的财富管理。
01:35:14 哲思-财富与自由的关系
财富自由公式
财富(wealth)=拥有(what you have)-欲望(what you want)
财富自由与认知、视野、追求高度和野心相关。
实现路径:通往富有有两条路,一是增加拥有,二是管理欲望,让欲望增长速度慢于财富增长,两者差距即为自由。
财富自由本质
掌控权:财富的最高形态是对自己的掌控权,尤其是时间掌控权,能够控制自己时间的人才是真正富有的人。
避免陷阱:若将搞钱作为目标,可能成为金钱的奴隶,离财富自由越来越远,应平衡财富与欲望,实现精神独立。

